Популярное
Интегральный усилитель мощности на микросхеме TDA7293

Техничекие характеристики TDA7293[/center]
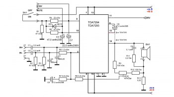
Принципиальная схема усилителя на интегральной микросхеме TDA7293
Перечень радиоэлементов примененных в усилителе мощности:
Резисторы
R1, R2, R3,R5 - 47 kOm
R4 - 22 kOm
R6 -1,5 kOm
R7, R8 - 6,8 kOm
R9 - 100 kOm
R10 -47 kOm / подстроечный
R11 - 2,2 Om
R12 - 100 Om
R13 - 0,22 Om
Конденсаторы
C1, C2 - 2,2 mkF
C3, C6 - 47 x 25V
C4, C5 - 680 pF
C7 - 22mkF x 25 V
C8 - 47 mkF x 50 V
C9 -0,1 mkF
Диод VD 1 - КД 103
Микросхема TDA7293 ,TDA7294
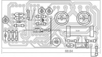
Рисунки печатной платы для усилителя на микросхеме TDA7293 ,TDA7294 с расположением радиоэлементов
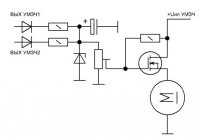
Микросхема усилителя укреплена на теплоотводе, конструктивно выполненом на радиаторе от процессора с применением вентилятора для улучшения охлаждения. Для автоматического регулирования числа оборотов вентилятора применяется простая схема изображенная на рисунке.
Схема проста в настройке и заключается в регулировке величины обратной связи при помощи подстроечного многооборотного резистора R10
контролируя при этом отсутствие самовозбуждения на высоких частотах. Схема проста для повторения и при правильном монтаже и сборке начинает работать сразу.
Весь процесс сборки и монтажа усилителя на TDA7293 можно посмотреть онлайн или скачать по ниже приведенным ссылкам. Удачи ;)
Еще ознакомиться с одной схемой усилителя на тразисторах можно в этой публикации
Похожие новости
Информация
Посетители, находящиеся в группе Гости, не могут оставлять комментарии к данной публикации.
-
Зарубежные журналы
-
Радиотехнические журналы
-
Книги




















