Мини дрель с регулировкой оборотов

Мини дрель с регулировкой оборотов своими руками

Мини дрель с регулировкой оборотов своими руками

Подробное видео о самостоятельном изготовлении миниатюрной дрели в домашних условиях из доступных материалов.

Страна: Россия
Продолжительность: 00:24:39
Язык: Русский

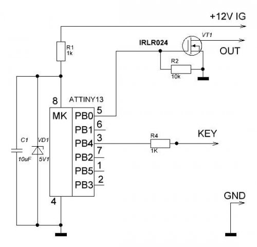
Схема шим для дрели


Печатная плата шим




Скачать с сервера файлы в формате lay6 и spl7 для повторения У вас нет доступа к скачиванию файлов с нашего сервера

Upgrade to Premium



Информация
Посетители, находящиеся в группе Гости, не могут оставлять комментарии к данной публикации.