Популярное
Простой усилитель мощности на LM317
Простой усилитель мощности на интегральном стабилизаторе LM317
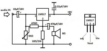
Как правило LM317 используется как стабилизатор напряжения, но LM317 можно так же использовать как усилитель мощности звуковой частоты. выходная мощность усилителя не большая, всего 1Вт.
Настройка данного усилителя заключается в выставлении с помощью переменного резистора 5кОм на 2 ноге стабилизатора, половины питающего напряжения. При питании от источника 9В, на 2 ноге должно быть около 4.5В.
Также микросхему следует закрепить на радиатор.
Похожие новости
Информация
Посетители, находящиеся в группе Гости, не могут оставлять комментарии к данной публикации.
-
Зарубежные журналы
-
Радиотехнические журналы
-
Книги



















