Популярное
Электроника, электрика

Блок. Габарит и поворот в одном флаконе

Блок. Габарит и поворот

Информация о фильме
Название: Блок. Габарит и поворот в одном флаконе
Год выпуска: 2015
Жанр:Обучающее видео
Блок. Габарит и поворот в одном флаконе


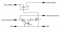
Небольшой блок, для управления габаритом и поворотником, когда лампа габарита и поворотника находится в одном модуле

Страна: Россия
Длительность: Около 9 мин
Язык: Русский

Скачать схему и печатную плату к устройству поворот-габарит У вас нет доступа к скачиванию файлов с нашего сервера




Информация
Посетители, находящиеся в группе Гости, не могут оставлять комментарии к данной публикации.