AM трансивер
Трансивер разработан на базе серийно выпускавшегося радиопереговорного устройства с дальностью действия до 100 метров. Его модернизация позволила увеличить дальность связи с однотипным трансивером в условиях прямой видимости до 0,6 км.
Основные параметры трансивера: чувствительность приемника при соотношении сигнал / шум 12 дБ — не хуже 15 мкВ, мощность передатчика — 10 мВт; модуляции передатчика — амплитудная; частота настройки — 27140 кГц.
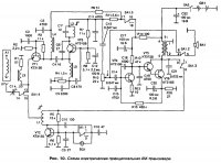
Входной сигнал со спиральной антенны через емкость С1 (рис. 1) поступает на апериодический усилитель высокой частоты, построенный по схеме с общей базой на транзисторе VT1. Низкое входное сопротивление каскада хорошо согласуется с настроенной в резонанс спиральной антенной. УВЧ обеспечивает усиление сигнала по мощности и препятствует проникновению в антенну излучения сверхрегенеративного детектора.
Режим работы сверхрегенеративного детектора, собранного на транзисторе VT2, задается подстроечным резистором R4, а частота приема определяется настройкой контура L2C7. Усиленный .и продетектированный сигнал с нагрузочного резистора Rl 1 поступает на вход усилители звуковой частоты, собранного на транзисторах VT4—VT6 по схеме с непосредственной связью и охваченного отрицательной обратной связью по постоянному току через резистор R15. Динамическая головка ВА1 подключается через согласующий выходной трансформатор Т1.
Общий для приемника и передатчика УЗЧ в режиме передачи выполняет роль микрофонного усилителя. В этот режим трансивер переводится переключателем SA1, при этом динамическая головка подключается к входу усилителя и работает как микрофон.
ВЧ генератор собран на транзисторе VT2, модуляция — коллекторная. Питание трансивера осуществляется от четырех элементов типа А316.
Конструкция спиральной антенны определяет ее компактные размеры. Она имеет длину 220 мм и состоит из двух секций с разным характером намотки. В первой секции длиной 70 мм намотка ведется виток к витку, а во второй — с шагом в 4 мм. Обе секции размещены на стержне диаметром 8 мм из любого изоляционного материала. Удобно использовать для этой цели радиочастотный кабель с удаленной внешней изоляцией, оплеткой и центральной жилой. Намотку спиральной антенны выполняют проводом ПЭВ-2 диаметром 0,5 мм.
Антенну можно применить и телескопическую, желательно не короче 700 мм. В этом случае она согласуется со схемой с помощью удлиняющей катушки из 30 витков провода ПЭВ-1 диаметром 0,3 мм, намотанной на сердечнике из феррита М100НН диаметром 2,8 мм. Антенна соединяется С катушкой через конденсатор емкостью 82 пФ. Дроссели L3—L5 использованы унифицированные серии ДМ.
Постоянные резисторы — любые малогабаритные. Подстроечный резистор R4 — типа СПЗ-386; переменный R10 — типа СПЗ-ЗбМ, совмещенный с выключателем.
Все транзисторы можно заменить на КТ342 (Б, В), КТ3102 (Б—Е). В качестве трансформатора годится любой выходной от карманных транзисторных радиоприемников. Динамическая головка — 0,5ГДШ-2 или другая малогабаритная. Переключатель SA1 — типа П2К на шесть групп контактов.
Если детали исправны, то основные режимы работы трансивера устанавливаются автоматически. Настройку необходимо начинать с УЗЧ. При прикосновении жалом включенного паяльника к среднему выводу потенциометра R10 в динамической головке должен прослушиваться громкий фон переменного тока. Регулируя вращением движка потенциометра R4 режим работы сверхрегенеративного детектора, сначала добиваются появления самовозбуждения, признаком которого является появление тонального сигнала. Затем, вращая R4 в обратном направлении, добиваются срыва самогенерации и появления равномерного шума. На частоту приема настраиваются вращением сердечника катушки L2 и, если необходимо, подбирают емкость С7. Далее подбирают емкость Сб по максимальной чувствительности. В завершение настройки вращением сердечника катушки L1 добиваются возникновения генерации в режиме передачи. На максимум излучения передатчик настраивают конденсатором С1.
Описание конструкции приводится в журнале Радиолюбитель 1994 №2 стр.22
-
Зарубежные журналы
-
Радиотехнические журналы
-
Книги


















