Радиомикрофон на одной микросхеме
Современная элементная база позволяет собрать радиомикрофон всего на одной микросхеме К198НТ1А. Монтаж радиомикрофона получается компактным и малая мощность передатчика при рациональной компоновке сводят возможность самовозбуждения и паразитные связи к минимуму.
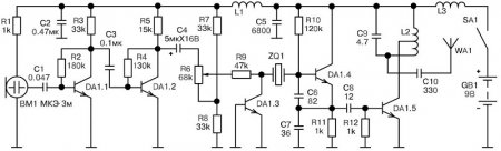
Схема радиомикрофона представлена на рисунке.
Микрофонный усилитель на элементах DA1.1 и DA1.2 усиливает речевой сигнал с электретного микрофона ВМ1 до уровня, обеспечивающего заданную девиацию частоты. Емкость конденсаторов С1 и СЗ взята меньше обычной, что срезает самые низшие звуковые частоты и повышает разборчивость речи. С R6 усиленный и скорректированный сигнал подается на частотный модулятор. Частотная модуляция осуществляется изменением емкости в цепи кварца ZQ1. В качестве варикапа используется элемент DA1.3. Кварцевый резонатор возбуждается в задающем генераторе на основной частоте 13,5 МГц. С эмиттера транзистора DA1.4 частотно-модулированный сигнал подается на умножитель DA1.5. Контур L2C9 настроен на частоту 94,5 МГц и выделяет седьмую гармонику задающего генератора. ВЧ-колебания с контура через конденсатор СЮ поступают в антенну. Такое построение передатчика имеет свои преимущества. В примененной схеме задающего генератора стабильно работают даже малоактивные кварцы. Большая разность частот задающего генератора и умножителя снижает влияние излучения выходного контура на работу генератора.
Детали. Микросхема DA1-КР198НТ1 с любым буквенным индексом. Кварц - на 13,5 МГц в металлическом корпусе. Катушка L2 намотана проводом ПЭВ-1 0,6 мм на оправке диаметром 5 мм и содержит 12 витков с отводом от середины. Дроссели L1, L3 намотаны проводом ПЭВ-1 0,4 мм на оправке диаметром 2,5 мм и содержат 25 витков. Конденсатор С4 К50-40, остальные — керамические, любых типов. Подстроечный резистор R6 - СПЗ-196, постоянные резисторы - МЛТ-0,125. Микрофон МКЭ-3 можно заменить на МКЭ-84.
Налаживание радиомикрофона начинают с микрофонного усилителя. Его ток потребления при указанных номиналах R2, R4 составляет 1 мА. Высокоомными телефонами на отрицательной обкладке С4 контролируют прохождение звукового сигнала.
ВЧ-пробником или осциллографом на резисторе R11 проверяют работу задающего генератора. Ток потребления генератора - 2...3 мА.
Контур L2, С9 настраивают в резонанс, сдвигая и раздвигая витки катушки L2. Подбором резистора R12 устанавливают ток, потребляемый умножителем, 6...8 мА.
Завершают налаживание, устанавливая резистором R6 девиацию частоты 75 кГц.
Литература
1. Аллика А. ЧМ трансивер на 144МГц. -Радио, 1987, N3, С. 19-21.
2. Поляков В. Т. Радиолюбителям о технике прямого преобразования. - М.: Патриот, 1990.
А.Кургузов, Москва
-
Зарубежные журналы
-
Радиотехнические журналы
-
Книги



















