КВ - приемник на микросхеме MC3361
KB-приемник предназначен для приема радиостанций, работающих SSB и CW в диапазоне 40М. Но, путем изменения параметров входного и гетеродинного контуров его можно приспособить для работы на любом другом радиолюбительском диапазоне или диапазонах, если сделать переключаемые или сменные контура.
Особенности приемника следующие: Во-первых, в тракте ВЧ-ПЧ и демодулятора работает микросхема МС3361, предназначенная для работы в портативных радиостанциях с узкополосной частотной модуляцией. Во-вторых, схема супергетеродинная, но в ней используется не специализированный фильтр ПЧ для связной аппаратуры, а пьезокерамический фильтр ПЧ для радиовещательных приемников с AM-диапазонами. Это несколько ухудшает параметры по селективности по соседнему каналу, потому что ширина полосы канала на радиолюбительских диапазонах существенно ниже ширины радиовещательной станции. Но все же, учитывая доступность данного фильтра, с этим недостатком вполне можно мириться.
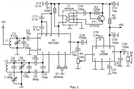
Схема приемника показана на рис.1. Но, для лучшего понимания работы схемы, приведу структурную схему микросхемы МС3361, взятую из тех. документации её производителя (рис.2).

Входной сигнал от антенны поступает на входной контур, состоящий из катушки L1 и конденсаторов С1, С2. Контур настроен на середину диапазона и не перестаивает при настройке на станцию.
Сигнал с контура поступает на вход смесителя микросхемы А1 через разделительный конденсатор СЗ.
В качестве гетеродина используется собственный гетеродин микросхемы А1, к которому через выводы 1 и 2 подключен гетеродинный контур на катушке L1 и конденсаторах С4, С5, С6, С7. Контур при настройке на станцию перестраивается переменным конденсатором С5 емкостью 7-180 пФ. Это конденсатор с твердым диэлектриком от старого советского радиоприемника «Юность». Пределы перестройки этого конденсатора слишком широки для данного случая, поэтому его перекрытие по емкости ограничено с помощью последовательно ему включенного конденсатора С4.
Продукт преобразования выделяется на выводе 3 микросхемы А1. Сигнал промежуточной частоты из него выделяется уже упомянутым пъезокерамическим фильтром на 455 кГц от радиовещательного приемника с АМ-диапазоном. Первоначально автор пытался повысить селективность по соседнему каналу путем последовательного включения двух таких фильтров. Но положительных результатов это не дало, потому что были очень высокие потери чувствительности. В результате пришлось остановиться на варианте с одним фильтром.
Через вывод 5 А1 выделенный сигнал ПЧ поступает на усилитель ПЧ микросхемы. Детектор данной микросхемы предназначен для детектирования ЧМ сигнала. Для того чтобы его «научить» демодулировать SSB и CW потребовалось контур демодулятора заменить генератором опорной частоты, сделанном на транзисторе VT1. Т1 - это готовый экранированный контур тракта ПЧ от импортного транзисторного приемника с AM -диапазоном и ПЧ 455 кГц. Такие контура стандартные, у них внутри две катушки, одна с отводом, и контурный конденсатор. Есть так же и подстроен ни к индуктивности. Катушка связи контура включена так, как должна быть была включена контурная катушка частотного детектора. А сам контур работает в генераторе опорной частоты, состоящем из него и транзистора VT1. Сигнал частоты 455 кГц от него поступает на демодулятор, и заставляет его работать как смеситель частот, поступающих от этого опорного генератора и частоты сигнала ПЧ, поступающего на него от усилителя ПЧ микросхемы.
Низкочастотный демодулированный сигнал выделяется на выводе 9 микросхемы А1 и далее через регулятор громкости R3 поступает на УНЧ на микросхеме А2 типа LM386.
На выходе УНЧ включен динамик В1 от карманного приемника.
Для намотки контурных катушек входного контура и гетеродинного используются ферритовые кольца диаметром 7 мм из феррита 100 НН.
Катушка L1 содержит 13 витков с отводом от 3-го витка провода ПЭВ 0,23.
Катушка L2 содержит 16 витков провода ПЭВ 0,23.
Это данные для диапазона 40 метров.
Вместо пьезофильтра на 455 кГц вполне можно использовать и на 465 кГц (диапазона подстройки контура Т1 хватит).
Контур Т1 - готовый стандартный контур ПЧ от импортного транзисторного приемника с AM -диапазоном и ПЧ 455 кГц. Он с катушкой связи и отводом от контурной.
В процессе налаживания оптимальный режим демодуляции выставляется подстройкой контура Т1 и подгонкой режима работы транзистора VT1 резистором R1.
Смирнов А.И.
Радиоконструктор 08-2016
-
Зарубежные журналы
-
Радиотехнические журналы
-
Книги



















