Популярное
Приемный тракт для работы на частоте в диапазоне 27 мГц
Приемный тракт 27 мГц
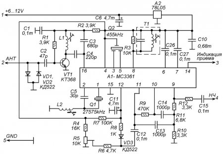
Принципиальная схема приемного тракта показана на рисунке. Тракт построен на основе микросхемы МС3361. При приеме питание и сигнал от антенны поступает на УРЧ на транзисторе VT1. Диоды VD1 и VD2 защищают вход УРЧ от статического электричества, которое может быть в антенне, и от случайного проникания сигнала с выхода передатчика, если тракт работает в составе радиостанции. Далее сигнал сразу поступает на базу транзистора VT1.
Сопротивление R1 в базовой цепи транзистора VT1 относительно мало, поэтому каскад работает в барьерном режиме, характерном малыми шумами и высоким усилением на ВЧ. При необходимости понизить ток потребления, каскад легко перевести в обычный режим, увеличив сопротивление R1 до 150-250 kOm.
В коллекторной цепи VT1 включен контур L1-C3-C4, настроенный на частоту принимаемого канала. Конденсаторы СЗ и С4 входят в состав контура и одновременно составляют емкостный трансформатор, необходимый для согласования контура с входом преобразователя частоты микросхемы А1.
Тракт ВЧ-ПЧ выполнен на микросхеме А1 - МС3361 по почти типовой схеме. Разница в том, что для улучшения запуска гетеродина преобразователя частоты микросхемы, в цепь гетеродина включен дополнительный последовательный контур C5-L2. Подстройкой катушки L2 можно в небольших пределах изменять частоту гетеродина, что может потребоваться при точном сопряжении частот приемника и передатчика, и обеспечения минимальных искажений при демодуляции и максимальной дальности приема.
Гетеродин работает на частоте 27,575 MHz, что выше частоты принимаемого сигнала (27,12 МГц). Возможна работа и на частоте ниже частоты принимаемого сигнала, это зависит от того, какие кварцевые резонаторы есть в вашем распоряжении.
Сигнал промежуточной частоты 455 kHz выделяется пъезокерамическим фильтром Q2 на полосу с центральной частотой 455 kHz. Это фильтр от импортного карманного приемника с АМ-диапазоном. Если имеющиеся у вас резонаторы для приемника и передатчика дают разность в частоте 465 kHz, нужно на месте Q2 использовать отечественный фильтр (на частоту 465 kHz).
В частотном детекторе работает контур Т1, в качестве которого используется готовый контур ПЧ от импортного карманного приемника с AM диапазоном. Экран контура соединен не с общим минусом, а с положительным полюсом питания. Это необычно, но не принципиально, - просто так удобнее с точки зрения монтажа.
Низкочастотный сигнал выделяется на выводе 9 А1 и поступает по двум направлениям, - на выход через С15 и на систему шумопонижения микросхемы А1.
Система шумопонижения сделана по схеме, рекомендованной производителем микросхемы МС3361, с той лишь разницей, что порог устанавливается не переменным, а подстроечным резистором R5. Порог шумопонижения устанавливают в процессе налаживания этого радиотракта и в процессе эксплуатации его не изменяют. Впрочем, можно вернуться к типовой схеме, и установить вместе R5 переменный резистор, который вывести наружу корпуса радиостанции и пользоваться им в процессе эксплуатации.
Выходом системы шумопонижения является вывод 14 микросхемы А1, там находится ключ, замыкающийся на общий минус при отсутствии приема сигнала. Его можно использовать для индикации приема или для блокировки внешнего УНЧ. В простейшем случае, его можно соединить с правым по схеме выводом С15, чтобы он шунтировал выход, когда нет приема полезного сигнала.
Схема собрана на печатной плате, сделанной из фольгированного стеклотекстолита.
Плату можно сделать, как при помощи персонального компьютера и лазерного принтера или «фотопозитива», так и «дедовским» способом, - перевести точки расположения отверстий на заготовку кернением, рассверлить, и нарисовать печатные дорожки нитрокраской лаком, но удобнее - перманентным маркером. Потом, - травление в растворе хлорного железа.
Катушки L1 и L2 намотаны на пластмассовых каркасах с ферритовыми сердечниками от модулей цветности телевизоров УСЦТ. Сейчас это наиболее доступные и практически бесплатные каркасы. Можно использовать и другие каркасы диаметром 5 мм с подстроечными сердечниками диаметром 2,5 мм из феррита. Телевизоры данного «модельного ряда» часто оказываются выброшенными в самых неожиданных местах, и часто идут в разборку.
Катушка L1 содержит 6,5 витка провода ПЭВ 0,2-0,4. Катушка L2 - 8 витков того же провода.
Контур Т1, - готовый контур ПЧ на 455 kHz от импортного карманного приемника. Такие контура часто встречаются в продаже. Если такого контура нет, можно использовать самодельный. Для этого нужно намотать на таком же каркасе как L1 и L2 катушку из 90 витков провода ПЭВ 0,1-0,15 и включить параллельно ей конденсатор на 620-680 pF. Желательно предварительно этот контур настроить на частоту около 455 kHz при помощи генератора, а окончательную настройку выполнить уже при налаживании приемного тракта.
Фильтр промежуточной частоты Q2 от карманного приемника импортного производства, на промежуточную частоту 455 kHz. Марка и тип фильтра не известен (в магазине просто написано - «фильтр на 455 кГц»). Где вход, а где выход тоже не обозначено. Попробовал и так и так, -никакой разницы, наверное он симметричный. Средний вывод общий, а крайние -вход и выход.
Кварцевый резонатор Q1 должен по частоте отличаться от частоты принимаемого сигнала на значение ПЧ - 455 kHz. Если таких пар резонторов нет, но есть с разницей в 465 kHz, - нужно и фильтр ПЧ использовать на 465 kHz.
Проверьте работоспособность гетеродина по наличию ВЧ напряжения на выводе 2 А1 (ВЧ-вольтметр или осциллограф подключайте к этому выводу через конденсатор емкостью не более 3 pF). Подстройке катушку L2 так, чтобы была устойчивая генерация.
При налаживании нужно контролировать выходной сигнал подавая его на какой-то УНЧ, чтобы можно было прослушать качество приема. При этом можно пользоваться передатчиком любой СВ-радиостанции, работающей на частоте этого канала с узкополосной частотоной мрдуляцией, как генератором сигналов. Унесите включенный передатчик с зафиксированной нажатой одной из кнопок тонального вызова и подключенной антенной, подальше. Отсоедините вывод 16 А1 от конденсаторов СЗ и С4 и подключите к нему отрезок монтажного провода длиной не более метра. Установить R5 в среднее положение.
В динамике (или наушниках), подключенном на выходе тракта должен быть слышен сигнал вызова. Немного подстройте Т1 так, чтобы искажения были минимальными. Отнесите передатчик дальше и повторите подстройку. Затем, отключите провод-антенну от вывода 16 А1 и подключите на базу VT1, а вывод 16 соедините с конденсаторами СЗ и С4. Подстройте катушку L1 по максимальной дальности приема сигнала
передатчика.
Экспериментируя с дальностью приема более точно подстройте L1, L2 и Т1.
Агапов В.Н.
Литература:
1. Агапов В.Н. «СВ-радиостанция с индивидуальным вызовом». ж.Радиоконструктор, №8, 2006.
Источник: Журнал Радиоконструктор №7 2016 стр.4
Похожие новости
Информация
Посетители, находящиеся в группе Гости, не могут оставлять комментарии к данной публикации.
-
Зарубежные журналы
-
Радиотехнические журналы
-
Книги



















