Популярное 
				
			
			
		Простой коротковолновый приемник на 80 метров
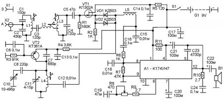
Принципиальная схема КВ приемника
Здесь описание простого приемника прямого преобразования, рассчитанного на прием любительских радиостанций в диапазоне 80 метров (3,5...3,8 МГц). Приемник питается от батареи напряжением 9V. С его помощью можно принимать CW и SSB радиостанции в автономном режиме, например, работая в экспедиции или во время отдыха на природе.
При условии хорошей наладки приемник обладает чувствительностью не хуже 0,5 мкВ при отношении сигнал/шум 12 дБ. Что позволяет для уверенного приема дальних радиостанций обходиться простыми суррогатными антеннами, даже обычным отрезком монтажного провода, заброшенного на дерево или подвешенного к оконной раме.
Для подключения заземления и антенны служат разъемы Х1 и Х2. Сигнал от антенны поступает на входной полосовой фильтр L1-L3, С1-С4. Конденсаторы С1 и С2 образуют емкостный трансформатор, понижающий влияние емкости суррогатной антенны на настройку контура.
Полосовой фильтр подавляет помехи проникающие из других диапазонов, исключая помехи от приема сигналов на гармониках гетеродина. С контура L3-C4 сигнал поступает на усилительный каскад на полевом транзисторе VT1. Применение полевого транзистора в схеме УРЧ позволяет расширить динамический диапазон схемы, а так же, оптимально согласовать низкоомный вход диодного смесителя VD1-VD2 с контуром L3-C4. Без полевого транзистора для согласования контура со смесителем нужно было бы применить автотрансформаторную или трансформаторную связь, при которой напряжение сигнала, поступающего на смеситель было бы понижено, соответственно, и чувствительность.
С истока полевого транзистора VT1 сигнал поступает на смеситель на встречнопараллельно включенных диодах VD1 и VD2. Применение встречно-параллельного включения позволяет снизить частоту гетеродина в два раза, так как преобразование происходит на обеих полуволнах гетеродинного сигнала.
Гетеродин выполнен на транзисторе VT2. Частота гетеродина определяется контуром L4-C11,С10,С8. Примененный здесь переменный конденсатор СЮ с воздушным диэлектриком (от старого приемника) обладает слишком большим перекрытием по емкости для приема в диапазоне 80 метров, поэтому, перекрытие ограничено последовательно включенным С8. Теперь перекрытие по емкости около 9-150 пФ.
Гетеродин работает на частоте в два раза ниже частоты принимаемого сигнала. В данном случае он перестраивается в пределах 1,75-1,9 МГц, что соответствует приему в диапазоне 3,5-3,8 МГц.
Напряжение гетеродина снимается с отвода L4 и подается на диодный смеситель. Вход гетеродина данного смесителя одновременно является и его выходом. Дроссель L5 выполняет две функции, во-первых он разделяет высокочастотную составляющую гетеродина и результаты преобразования. Во-вторых, образует с конденсатором С15 фильтр НЧ.
Вообще, в точке соединения VD1, VD2 и дросселя L5 имеется целый комплекс различных частот, среди которых входная частота, частота гетеродина, продукты сложения и вычитания этих частот. Фильтр НЧ (L5-C15) из всего этого комплекса выделяет только низкочастотный сигнал результата вычитания сигналов входной частоты и удвоенного сигнала гетеродина. Через дополнительную фильтрующую цепочку C16-R6-C18 продукт демодуляции, - низкочастотный сигнал поступает на усилитель НЧ на микросхеме А1 типа К174УН7. Это уже сильно устаревшая отечественная микросхема УНЧ, активно применявшаяся в отечественных полупроводниковых телевизорах 80-годов прошлого века.
Переменный резистор R8 служит для регулировки коэффициента усиления УНЧ на микросхеме А1.
На выходе, через разделительный конденсатор С22 подключен малогабаритный динамик 5ГДШ-1001. Тоже очень старый, эллиптический, применявшийся так же в старых полупроводниковых советских телевизорах.
Питание предусмотрено только от батареи. Как показывает практика, для приемника прямого преобразования это оптимальный вариант, так как любой сетевой адаптер при работе с приемником прямого преобразования, у которого основное усиление сигнала происходит на низкой частоте, является мощным источником помех в виде сетевых наводок. Бывает так, что при работе от электросети фактическая чувствительность приемника прямого преобразования падает в несколько десятков раз.
Для намотки контурных катушек используются каркасы диаметром 8 мм с сердечниками из карбонильного железа. Такие каркасы можно сделать из контуров ПЧИ старых ламповых черено-белых телевизоров. Каркас такого контура представляет собой довольно массивное основание с контактами и длинную трубку с резьбой, внутри которой есть два резьбовых сердечника. Из одного такого каркаса можно сделать два каркаса для катушек этого приемника (отпилить основание, трубку распилить пополам, и в каждую половину - по одному сердечнику).
Катушки L1-L3 содержат по 35 витков провода ПЭВ 0,35. У L1 и L3 сделаны отводы от 7-го витка. Гетеродинная катушка L4 содержит 33 витка такого же провода, с отводом от 5-го витка. Все отводы считаются снизу, по схеме. При монтаже катушки L1-L3 расположены в отдельном экранированном отсеке, но так чтобы расстояние между осями этих катушек не было меньше 30 мм. Все контурные катушки наматываются виток к витку.
Дроссель L5 намотан на ферритовом кольце внешним диаметром 10 мм из феррита 2000НМ. Можно использовать кольцо другого диаметра, где-то в пределах 10-20 мм. Феррит может быть проницаемостью от 400 до 3000. Катушка содержит 150-200 витков провода ПЭВ 0,12. Намотка внавал, равномерно по длине окружности кольца.
Переменный конденсатор можно использовать и другой, желательно с воздушным, но возможно также и с твердым диэлектриком (с твердым диэлектриком в процессе настройки может возникать треск от электризации диэлектрика от трения пластин). Если конденсатор другой емкости, соответственно нужно изменить емкость С8.
Приемник собран объемным способом в секционном экранированном корпусе, спаянном из фольгированного стекло-тексталита. Монтаж - «на пяточках».
Снегирев И.
Источник: Журнал Радиоконструктор №7 2016 стр.2
		Похожие новости
		
	
	 Информация
  
    Посетители, находящиеся в группе Гости, не могут оставлять комментарии к данной публикации.
  
- 
							Зарубежные журналы
- 
							Радиотехнические журналы
-     
							Книги



















