Популярное
Приставка для приема КВ-радиовещательных станций
КВ приставка
Сейчас продается очень мало бытовой радиоприемной аппаратуры для приема станций в КВ-диапазонах. Обычно только УКВ (FM) и слегка ДВ, СВ (AM). Как ни странно, но даже в советское время, когда на КВ вещали самые разные «запретные голоса», и то приемников с КВ-диапазонами в общем процентном отношении продавалось больше.
Тем не менее, принимать КВ можно на любой приемник с СВ (MW) диапазоном. Нужно только сделать конвертерную приставку к нему, представляющую собой дополнительный преобразователь частоты.
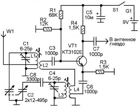
На рисунке показана простая однотранзисторная схема КВ-конвертера, позволяющего принимать сигналы КВ-радиовещательных станций в диапазоне от 3,5 до 16 МГц, охватывая все коротковолновые радиовещательные участки.
Схема представляет собой преобразователь частоты с совмещенным гетеродином на биполярном транзисторе, работающем и как смеситель, и как гетеродин. Такая схема преобразователя была очень популярна в 60-80-годы, в карманных транзисторных приемниках отечественного производства.
Для входного сигнала каскад работает по схеме с общим эмиттером. Для гетеродина - с общим коллектором. Сигнал от входного контура через катушку связи L2 поступает на базу VT1.
Контур гетеродина L3-C4-C8-C2 работает между базой и эмиттером VT1. Положительная обратная связь, необходимая для генерации осуществляется посредством отвода катушки связи L4.
Сигнал промежуточной частоты выделяется на коллекторе VT1 и через конденсатор С7 поступает в антенное гнездо средневолнового приемника. Далее сигнал обрабатывается схемой средневолнового приемника.
Для катушек входного и гетеродинного контуров используются каркасы от модулей цветности старых полупроводниковых телевизоров линейки «3-УСЦТ». Это пластмассовые каркасы диаметром 5 мм с подстроечным сердечником из феррита.
Катушка L1 содержит 15 витков с отводом от 5-го. Катушка связи L2 намотана на её поверхности, содержит 5 витков. Катушка гетеродинного контура L3 - 14 витков. Катушка связи L4 намотана на поверхность L3, ближе к её нижнему, по схеме, концу. L4 содержит 4 витка с отводом от 1,5 витка.
Налаживание сводится к сопряжению настроек входного и гетеродинного контура.
Настройка на станцию возможна как переменным конденсатором С2 (грубая -, выбор участка), так и органом настройки средневолнового приемника (точная настройка в пределах выбранного конденсатором С2 участка).
Иванов А.
Источник: Журнал Радиоконструктор №6 2016 стр.6
Похожие новости
Информация
Посетители, находящиеся в группе Гости, не могут оставлять комментарии к данной публикации.
-
Зарубежные журналы
-
Радиотехнические журналы
-
Книги



















