Радиомаяк на 144-147 Мгц
Радиомаяк
Радиомаяк предназначен для работы на частоте в диапазоне 144-147 MHz, частота зависит от используемого кварцевого резонатора, частота которого должна быть в три раза ниже частоты излучаемого сигнала. При резонаторе на 48 MHz передатчик работает на частоте 144 MHz, при частоте резонатора 49 MHz - 147 MHz. Соответственно, выбрав резонатор в диапазоне 48-49 MHz можно установить необходимую частоту канала в диапазоне 144-147 MHz.
Радиомаяк работает с частотной модуляцией. Источником сигнала модуляции служит генератор на основе двух мультивибраторов, построенных на микросхеме типа К561ЛЕ5, генерирующий сигнал частотой около 600-800 Hz, прерывающийся и повторяющийся с частой около 0,5 Hz.
Передатчик маломощный, прием сигнала возможен на радиостанцию, работающую на такой же частоте, с расстояния 50-200 метров, в зависимости от рельефа местности и параметров приемного устройства. Передатчик можно использовать как исполнительное устройство, например, для автомобильной сигнализации, подключив его по питанию параллельно сирене или другим способом, чтобы при срабатывании на него поступало напряжение питания 12V. Тогда, например, при условиях плохой слышимости (высокий этаж, хорошие окна), он будет дублировать сигнализацию находясь в помещении, где находится владелец автомашины. Возможны и другие сферы использования данного радиомаяка.
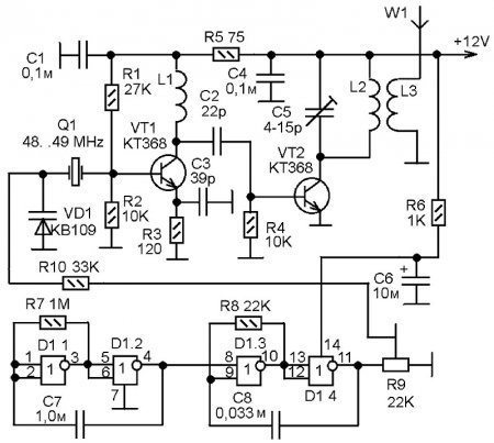
Схема показана на рисунке. Передатчик выполнен на транзисторах VT1 и VT2 типа КТ368 (можно заменить импортными типа С9018 или другими). На транзисторе VT1 выполнен задающий генератор. Сигнал с его выхода поступает на усилитель мощности на транзисторе VT2 с утроением частоты. Утроение частоты происходит за счет настройки контура C5-L2 на третью гармонику.
Частота генерации зависит от частоты кварцевого резонатора Q1. Частотная модуляция осуществляется за счет включенного последовательно ему варикапа VD1, на который поступает управляющее напряжение от модулирующего генератора.
Рабочая точка транзистора VT1 выставлена резисторами R1 и R2, устанавливающими напряжение смещения на базе транзистора.
Каскад усиления мощности на транзисторе VT2 работает без напряжения смещения на базе.
Контур C5-L2 настраивают на третью гармонику кварцевого резонатора, а антенна (суррогатного типа) подключается через катушку связи L3.
Для развязки по цепи питания между задающим генератором и усилителем мощности включена блокировочная цепочка R5-C1.
Модулирующий генератор сделан на микросхеме D1 типа К561ЛЕ5. На элементах D1.3 и D1.4 сделан мультивибратор, генерирующий импульсы частотой около 600-800 Hz (частота зависит от цепи R8-C8). Эти импульсы через регулятор глубины девиации на резисторе R9 через резистор R10, служащий для увеличения выходного сопротивления источника модулирующего сигнала, поступает на варикап VD1. Изменяя его емкость, он изменяет в некоторых небольших пределах и частоту генерации задающего генератора, осуществляя, таким образом, частотную модуляцию. Девиация зависит от амплитуды импульсов, которая регулируется резистором R9.
Мультивибратор на D1.1 и D1.2 генерирует импульсы частотой 0,5Hz, которые служат для прерывания генерации мультивибратора на D1.3 и D1.4.
Катушки бескаркасные. Катушка L1 имеет внутренний диаметр 4 мм, содержит 5 витков провода типа ПЭВ 0,61 (или другого диаметром 0,5-0,8 мм).
Катушка L2 имеет внутренний диаметр 5 мм, содержит она 5 витков провода типа ПЭВ-0,91 (или аналогичного, диаметром от 0,8 до 1,0 мм).
Катушка L3 имеет внутренний диаметр 3 мм, она содержит 3 витка провода, такого же, как L2. Конструктивно, катушка L3 помещена внутрь катушки L2.
Снегирев И.
Источник: Журнал Радиоконструктор №5 2016 стр.5
-
Зарубежные журналы
-
Радиотехнические журналы
-
Книги



















