Популярное
Радиотракт на 27Мгц для передачи DTMF или аудиосигнала
Радиотракт на 27 Мгц
В самодельной системе радиоуправления удобно использовать в качестве кодера и декодера команд микросхемы для двухтонального набора телефонного номера. Формируемый двухтональный сигнал практически тот же телефонный аудиосигнал, так же легко передать и принять с помощью любого аналогового канала связи. При этом двухтональная система достаточно хорошо помехозащищенная.
Здесь приводится схема передающего и приемного трактов для передачи двухтонального или 34 сигнала на частоте диапазона 27MHz.
Схема передатчика показана на рис.1. Его выходная мощность не более 0,1 W. Схема состоит из задающего генератора с кварцевой стабилизацией частоты, выполненного на транзисторе VT2, усилителя мощности на транзисторе VT3 и амплитудного модулятора на транзисторе VT1.
Частота генерации задающего генератора стабилизирована кварцевым резонатором Q1. Далее, сигнал через емкостный делитель на конденсаторах С4 и С5 (они же образуют контур с индуктивностью L1) поступает на усилитель мощности на VT3. Каскад на VT3 работает без начального смещения на базе. Усиленный сигнал выделяется на индуктивности L2 и через С7 поступает на «П» контур C8-L3-C9, который подавляет гармоники и согласует выходной каскад с антенной. Так как размеры антенны не соответствуют четверти волны, последовательно с ней включена удлиняющая индуктивность L4.
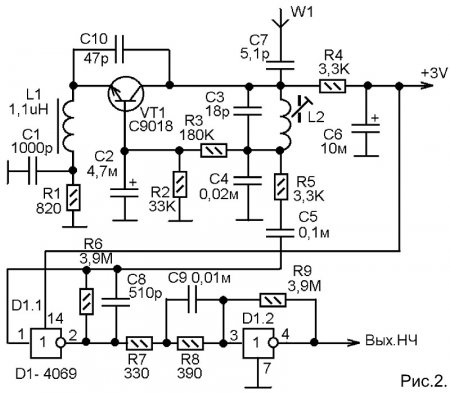
Антенна W1 - проволочный штырь длиной 50 см. Но его можно заменить и телескопическим штырем, например, от портативного приемника, что будет удобнее.
Амплитудный модулятор выполнен на транзисторе VT1. Он включен в разрыв цепи питания VT3, транзистор VT1 существенно открыт резистором R1, создающим напряжение смещения на его базе. При подаче модулирующего сигнала на его базу через конденсатор С1 происходит изменение эмиттерного тока VT1, что приводит к соответствующему изменению напряженности излучаемого сигнала. То есть, происходит амплитудная модуляция. Глубина модуляции зависит от входного напряжения модулирующего НЧ-сигнала. А оптимальный режим модуляции можно установить экспериментально, подбором сопротивления R1.
В передатчике есть четыре индуктивности, три из них на схеме подписаны значениями индуктивности, - это готовые дроссели промышленного изготовления. Хотя, никто не запрещает на их местах применить и самодельные дроссели такой же индуктивности.
Катушка L3 - самодельная, подстроечная. Для её намотки используется пластмассовый каркас диаметром 5 мм с подстроечным ферритовым сердечником диаметром 2,8 мм. (такие каркасы, так же, применялись в модулях цветности советских телевизоров УСЦТ, а так же, и во многой другой аппаратуре). Катушка содержит 7 витков намоточного провода диаметром 0,35 мм.
Принципиальная схема приемного тракта показана на рисунке 2. Тракт построен по схеме сверхрегенеративного детектора, которым является каскад на транзисторе VT1. Сигнал от антенны поступает на его коллекторный контур L2-C3.
Продетектированный сигнал через цепочку R5-С5 поступает на усилитель-фильтр, сделанный на логических инверторах микросхемы 4069, переведенных с помощью цепей ООС в аналоговый усилительный режим.
Катушка L2 - самодельная, подстроечная. Для её намотки используется пластмассовый каркас диаметром 5 мм с подстроечным ферритовым сердечником диаметром 2,8 мм. (такие каркасы, также, цветности советских телевизоров УСЦТ, а так же, и во многой другой аппаратуре). Катушка содержит 13 витков намоточного провода диаметром 0,35 мм.
Тюльгин Ю.М.
Источник: Журнал Радиоконструктор №5 2016 стр.4
Похожие новости
Информация
Посетители, находящиеся в группе Гости, не могут оставлять комментарии к данной публикации.
-
Зарубежные журналы
-
Радиотехнические журналы
-
Книги




















