Трехдиапазонный коротковолновый приемник прямого преобразования
Приемник прямого преобразования
Приемник принимает сигналы любительских радиостанций в диапазонах 7, 14 и 21 МГц. К числу особенностей схемотехнического решения следует отнести отсутствие переключателя диапазонов и то, что частота гетеродина не изменяется при переходе с одного диапазона на другой.
Чтобы понять это нужно вспомнить что частоты любительских КВ диапазонов расположены в правильной геометрической прогрессии. То есть, гармоники НЧ диапазонов оказываются в ВЧ диапазонах. Поэтому, гетеродин работает на частотах диапазона 7 МГц, а при приеме на диапазонах 14 МГц и 21 МГц, соответственно смеситель работает на второй и третьей гармонике гетеродина. Поэтому, гетеродин можно не переключать.
Смена диапазонов производится перестройкой входного полосового фильтра. Обычно, в такой схеме используют переключаемые входные контура или контурные емкости. Это требует наличия переключателя и значительного числа других деталей. Здесь, вместо того чтобы изменять ступенчато частоту настройки входного фильтра, его частота перестраивается плавно с помощью двухсекционного переменного конденсатора. На ручке-указателе, закрепленной на оси этого конденсатора нужно сделать три отметки, соответствующие настройке входного полосового фильтра на диапазон 7 МГц, 14 МГц и 21 МГц. Кроме упрощения механической конструкции схемы выбора диапазонов, такой способ позволяет в случае необходимости немного подстраивать входной фильтр так, чтобы, например, отстроиться от помех или получить максимум чувствительности и селективности в нужном участке выбранного диапазона.
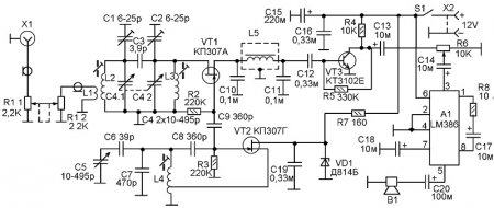
Рассмотрим схему. Сигнал от антенны поступает через коаксиальный разъем Х1. На сдвоенном переменном резисторе R1 сделан плавный входной аттенюатор, которым можно регулировать чувствительность приемника (ручка подписана «Уровень»). Далее, - двухзвенный полосовой фильтр на контурах L2-C4.1-C1-C3-C2-C4.2-L3, перестраиваемый с помощью сдвоенного переменного конденсатора с воздушным диэлектриком С4. Катушка L1 служит для связи входного аттенюатора с фильтром.
На выходе полосового фильтра включен однотактный ключевой смеситель на полевом транзисторе VT1. Сигнал гетеродина поступает на затвор транзистора и он работает как сопротивление, управляемое сигналом, поступающим на затвор, фактически ключующий входной сигнал на выходную емкостную нагрузку. Закрывающее напряжение на затворе VT1 устанавливается автоматически из-за выпрямляющего действия перехода транзистора.
Открывание VT1 происходит при определенной величине напряжения на его затворе. При этом, изменяя величину синусоидального напряжения гетеродина мы изменяем угловую величину (точку синусоиды) на которой открывается VT1. Таким образом, изменяя величину напряжения гетеродина мы изменяем скважность импульсов открывания VT1. В данном случае, при работе на гармониках, для получения равномерной чувствительности во всех диапазонах нужно чтобы скважность была около четырех. Для того чтобы этого достигнуть нужно, чтобы VT1 был с напряжением отсечки как минимум в два раза меньше чем у VT2.
На выходе смесителя образуется комплекс частот, низкую частоту с полосой 3 кГц из которого выделяет П-образный ФНЧ C10-L5-С11. Далее, - усиление низкочастотного сигнала с помощью УНЧ, состоящего из предварительного усилителя на транзисторе VT3 и усилителя мощности на микросхеме А1, нагруженного на миниатюрный динамик В1 сопротивлением звуковой катушки 8 Ом. Резистор R6 служит для регулировки громкости.
Гетеродин сделан на транзисторе VT2 по схеме индуктивной трехточки. Контур гетеродина L4-C7-C6-C5 перестраивается переменным конденсатором С5 с воздушным диэлектриком. Частота гетеродина перестраивается в пределах 6,9-7,2 МГц. Для того чтобы получить необходимый диапазон перестройки максимальная емкость переменного конденсатора С5 уменьшена последовательным включением С6, а минимальная емкость уве-личина параллельным включением емкости С7 к контурной катушке.
Напряжение питания гетеродина стабилизировано стабилитроном VD1.
Все высокочастотные катушки намотаны на каркасах с сердечниками из карбонильного нильного железа. Каркасы сделаны из каркасов контуров ПЧИ старых ламповых чернобелых телевизоров. Такой каркас представляет собой основание и трубку с резьбой, внутри которой расположено два резьбовых сердечника из карбонильного железа. Нужно извлечь сердечники из трубки, и отпилить кусок трубки равный примерно 2/3 от общей длины. Затем ввернуть в неё один из этих сердечников. Каркас готов. Все контурные катушки содержат по 12 витков провода ПЭВ 0,43. Катушка L1 намотана на поверхность L2 и содержит 4 витка. Катушка L4 имеет отвод от 4-го витка считая снизу по схеме.
Эти катушки устанавливаются в корпусе приемника вертикально, и закрепляются с помощью капли эпоксидного клея. Нужно приготовить эпоксидный клей и дать ему застыть до пастообразного состояния. Затем, нижнюю часть каркаса катушки обмокнуть в этот клей, так чтобы на нем образовалась крупная капля, и поставить катушку в нужном месте корпуса. После застывания каркас катушки будет надежно закреплен в корпусе приемника.
В качестве катушки L5 использована универсальная магнитная головка от старого кассетного магнитофона. Корпус головки используется как экран катушки (он соединен с общим минусом питания).
В смесителе можно использовать транзисторы КП307А, КП307Б, КПЗОЗА, КПЗОЗБ, КПЗОЗИ, BF245A.
В гетеродине нужно применять транзисторы с напряжением отсечки не менее 3,5V, -КП307Г, КПЗОЗГ, КПЗОЗД, КПЗОЗЕ, КП302Б, КП302В, BF245C.
Переменные конденсаторы - двухсекционные типа КПЕ2-В или аналогичные, от старых ламповых радиол и приемников. Такой конденсатор имеет обычно две секции по 10-495пф или 11-500 пф. Эти конденсаторы хороши свой стабильностью и отсутствием шума от статических разрядов, который может быть при работе конденсаторов с твердым диэлектриком (от электризации при трении пластин о диэлектрик). Конденсаторы С1 и С2 керамические типа КПК-6 или другие аналогичные подстроечные. Можно использовать и подстроечные конденсаторы с воздушным диэлектриком. А можно и вообще от них отказаться, заменив их постоянными емкостью по 10 пФ. Но в этом случае оптимизация настройки входного фильтра усложняется (можно действовать только подстроечниками катушек).
Конденсаторы СЗ, С6, С7 должны быть с минимальным ТКЕ, в противном случае настройка будет нестабильной.
Настройка сводится к проверке работоспособности УНЧ. Далее, с помощью частотомера нужно определить диапазон перестройки гетеродина и подстройкой L4, а так же, подбором емкости С7 ввести его в диапазон не уже 6,9-7,2 МГц (но не шире 6,8-7,3 МГц). Частотомер подключать через конденсатор емкостью не более 2 пФ.
Следующий этап, - установка пределов и сопряжение настроек контуров входного фильтра.
Далее, - градуировка.
Снегирев И.
Литература:
1. Гоигоров И.Н. Простой приемник наблюдателя. ж.Радиоконструктор 12-99, с. 12-13.
Источник: Журнал Радиоконструктор №5 2016 стр.2
-
Зарубежные журналы
-
Радиотехнические журналы
-
Книги



















