Популярное
Ультразвуковой выключатель
Дистанционное управление электронными устройствами чаще всего производится по радиоканалу, как правило, на ультракоротких волнах. Однако даже простейший комплект приемопередающей аппаратуры дистанционного управления изготовить и настроить не так-то просто. Для многих приложений может подойти дистанционное управление с использованием ультразвуковых волн на частотах свыше 20 кГц, тем более, что ультразвуковые капсюли в настоящее время довольно широко распространены.
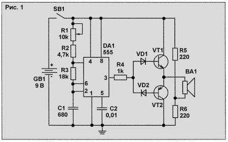
Схема ультразвукового передатчика
Схема ультразвукового передатчика приведена на рис.1. При нажатии на кнопку SB1 начинает работать генератор, выполненный на микросхеме DA1. Импульсы частотой 40—50 кГц усиливаются выходным каскадом на транзисторах VT1, VT2 и излучаются ультразвуковым капсюлем ВА1.
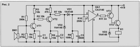
Схема ультразвукового приемника
Схема ультразвукового приемника приведена на рис.2. Принятые капсюлем ВМ1 ультразвуковые колебания усиливаются малошумящим усилителем на транзисторах VT1 и VT2, а затем поступают на детектор с удвоением напряжения на диодах VD1 и VD2. Если выходное напряжение превышает порог срабатывания компаратора DA1, заданный переменным резистором R10, открываются транзисторы VT1 и VT2, и срабатывает реле К1, с помощью контактов которого осуществляется управлением каким-либо устройством.
Питание передатчика осуществляется от 9-вольтовой батарейки (аккумулятора), для питания приемника можно использовать любой блок питания напряжением 9 В.
В передатчике можно применить пару транзисторов КТ315/КТ361, КТ814/КТ815 и т.д., а в приемнике — транзисторы КТ3102 (VT1, VT2), КТ361 (VT3), КТ814 (VT4) и любые импульсные диоды (КД521, КД522 и т.д.).
Собранные без ошибок и из исправных компонентов передатчик и приемник настройки не требуют, но следует иметь в виду, что иногда возможны ложные срабатывания приемника, вызванные близко расположенными источниками ультразвуковых колебаний. Исключить подобные срабатывания можно только значительным усложнением передатчика и приемника.
Источник: Журнал Радиомир №1 (Январь 2014) стр. 44
Похожие новости
Информация
Посетители, находящиеся в группе Гости, не могут оставлять комментарии к данной публикации.
-
Зарубежные журналы
-
Радиотехнические журналы
-
Книги




















