Популярное
ТЕЛЕГРАФНЫЙ ПЕРЕДАТЧИК НА 3,58 МГЦ
Схема телеграфного передатчика
Этот передатчик можно использовать как обычный телеграфный передатчик для проведения радиосвязи, либо для соревнований или тренировок по радиоориентированию. Во втором случае, вместо телеграфного ключа подключается выход цифрового манипулирующего устройства, с уровнем логической единицы не ниже 10V и не выше 12V (КМОП логика при питании от источника напряжением 12V).
Принципиальная схема показана на рисунке 1. Передатчик на нагрузке волновым сопротивлением 50 Ом развивает мощность около 3 W, Работает на частоте 3,58 MHz (частота зависит от используемого кварцевого резонатора).
В основе схемы лежит микросхема CD4001, на которой выполнен задающий генератор и манипулятор. Задающий генератор на логическом элементе D1.1, Его частота устанавливается кварцевым резонатором Q1 и конденсаторами С1-СЗ. Резистор R1 обеспечивает обратную связь между входом и выходом элемента, переводя его из цифрового в аналоговый усилительный режим. А сдвиг фазы на 180° необходимый для генерации происходит на кварцевом резонаторе. Пока подано питание генератор постоянно работает независимо от того нужна генерация или нет. Это сделано потому что на такой относительно высокой частоте (относительно КМОП-логики) мультивибратор на логическом элементе выходит на генерацию не сразу, а спустя время на некоторые переходные процессы. Что при манипуляции может привести к неуверенной генерации. Поэтому манипуляция происходит в буферном каскаде на параллельно соединенных элементах D1.2-D1.4.
Импульсы ВЧ с выхода D1.1 поступают на выводы 5, 8 и 12 остальных трех логических элементов. Вторые входы этих трех элементов соединены вместе и на них через резистор R2 подано напряжение высокого логического уровня, В таком положении элементы закрыты и сигнал на усилитель мощности на полевом транзисторе VT1 через них не проходит. На их соединенных вместе выходах - ноль. Чтобы элементы открылись нужно на эти три вывода подать логический ноль, то есть, замкнуть их на общий минус. Это можно сделать телеграфным ключом, подсоединенным к разъему Х1 или каким-то внешним логическим устройством, которое будет формировать импульсы для управления передатчиком. Только нужно учесть, что эти импульсы должны быть инверсными, то есть, ноль - передача, единица - нет передачи, а не наоборот.
Полевой транзистор с изолированным затвором IRF610, конечно же в статическом состоянии обладает бесконечным сопротивлением затвора, но его затвор обладает и существенной емкостью, которая в виде емкостного реактивного сопротивления дает о себе знать при работе на достаточно высокой частоте.И чем частота выше, тем эта емкость оказывает все большую нагрузку на источник сигнала. Именно по этому, на затвор транзистора VT1 ВЧ-сигнал подается через буферный усилитель, собранный из трех параллельно включенных логических элементах D1.2, D1.3, D1.4.
Стоковая цепь VT1 нагружена дросселем L1. Со стока усиленный сигнал подается на двухзвенный П-образный фильтр C8L2C9L3C10C11, и с него на антенну. Фильтр рассчитан на 50-омную нагрузку.
Дроссель L1 заводского изготовления, на мощность не ниже 3 W.
Катушки L2 и L3 намотаны на кольцах из карбонильного железа типоразмера Т50-6, зарубежного производства. Эти кольца из высокочастотного карбонильного железа, имеют диаметр около 13 мм. Покрыты изолирующим слоем из фторопласта, что позволяет вести намотку без специальной подготовки поверхности кольца. Намотка выполняется проводом ПЭВ 0,47 (или другим сечением 0,4-0,5 мм). Катушка L2 - 26 витков, катушка L3 - 24 витка. Транзистору VT1 необходим небольшой теплоотвод.
Повысить мощность передатчика можно до 10W и более простым увеличением напряжения питания выходного каскада. Например, при напряжении питания выходного каскада 24V выходная мощность будет около 10W. Но, напряжение питания микросхемы не должно превышать 12V, поэтому, цепи питания, в таком случае, нужно буде разъединить, либо на микросхему подавать напряжение через интегральный стабилизатор, например, типа 7812, включив его вместо резистора R3 Кроме того, потребуется для транзистора значительно более эффективный теплоотвод.
Так же, следует заметить, что передатчик может работать и на более высокой частоте - на гармонике частоты задающего генератора, например, на 7,158 MHz или 10,737 MHz. В этом случае, все остается без изменения, только выходной двухзвенный П-контур настраивают на соответствующую гармонику.
Снижение мощности телеграфного передатчика
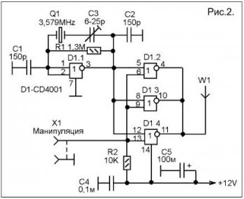
Если же, наоборот, нужна очень небольшая мощность, например, для тренировок на небольшом участке или в комнате, спортзале, можно отказаться от усилителя на транзисторе, как показано на рис.2.
В этом случае, выходная мощность будет всего несколько милливатт.
Антенна - любая суррогатная, например, проволочный штырь произвольной длины или кусок монтажного провода, с петлей, служащий одновременно средством подвеса передатчика на дерево или окно, шкаф...
Горчун Н.В.
Журнал Радиоконструктор 06-2015
Похожие новости
Информация
Посетители, находящиеся в группе Гости, не могут оставлять комментарии к данной публикации.
-
Зарубежные журналы
-
Радиотехнические журналы
-
Книги




















