Тульгин Ю. М. УНЧ и приемник на цифровой микросхеме
Некоторые цифровые микросхемы КМОП-логики, такие как К176ЛА7, К176ЛЕ5, К561ЛА7, К561ЛЕ5, а так же зарубежные аналоги 4001, 4011 могут работать и в линейном усилительном режиме. Для этого вход и выход логического элемента нужно соединить резистором или RC-цепью отрицательной обратной связи, которая подаст напряжение с выхода элемента на его же вход и в результате на входе и выходе элемента установится одно и то же напряжение, где-то между значением логического нуля и логической единицы. По постоянному току элемент окажется в режиме усилительного каскада. А коэффициент усиления будет зависеть от параметров этой цепи ООС.
В таком режиме логические элементы выше указанных микросхем можно использовать в качестве аналоговых усилителей. На рисунке 1 показана схема маломощного УНЧ на основе микросхемы К561ЛА7 (4011). Усилитель получается двухкаскадный, если вообще здесь уместно говорить о каскадах. Первый каскад выполнен на логическом элементе D1.1, его вход и выход связаны между собой цепью ООС состоящей из резисторов R2, R3 и конденсатора С4. Практически коэффициент усиления здесь зависит от соотношения сопротивлений резисторов R2 и R3.
Входной сигнал ЗЧ через регулятор громкости на резисторе R1 поступает через разделительный конденсатор С1 на вход элемента D1.1. Им сигнал усиливается и поступает на выходной усилитель мощности на оставшихся трех элементах микросхемы, включенных параллельно для увеличения их выходной мощности.
Нагружен выходной каскад на миниатюрный динамик В1 через разделительный конденсатор СЗ. Выходная мощность не оценивалась, но субъективно УНЧ работает примерно так же громко, как УНЧ карманного радиоприемника с выходной мощностью около 0,1W.
Динамики пробовал самые разные, от 4 Ом до 120 Ом. Работает с любым. Конечно, громкость различается.
Налаживания практически никакого не требуется.
При напряжении питания более 5-6V появляются существенные искажения.
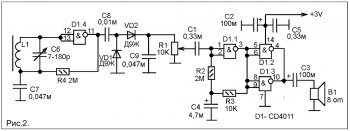
На втором рисунке показана схема радиовещательного приемника прямого усиления для приема радиостанций в диапазоне длинных или средних волн.
Схема УНЧ почти такая же как на рисунке 1, но отличается тем, что один элемент микросхемы из выходного каскада исключен и на нем сделан усилитель радиочастоты, при этом, естественно, мощность выходного каскада, в теории, снизилась, но практически на слух какой-либо разницы замечено не было.
И так, на элементе D1.4 выполнен УРЧ. Для его перевода в усилительный режим между его выходом и входом включена цепь ООС, состоящая из резистора R4 и входного контура, образованного катушкой L1 и переменным конденсатором С6. Контур подключен ко входу УРЧ непосредственно, это стало возможным благодаря высокому входному сопротивлению элементов ИМС КМОП-логики.
Катушка L1 является магнитной антенной. Она намотана на ферритовом стержне диаметром 8 мм и длиной 12 мм (можно любой длины, но чем длиннее, тем лучше чувствительность приемника). Для приема на средних волнах обмотка должна содержать 80-90 витков. Для приема на длинных волнах - около 250. Провод, практически любой обмоточный. Средневолновую катушку мотать виток к витку, длинноволновую - внавал 5-6-ю секциями.
Переменный конденсатор С6 - от «легендарного» набора для сборки приемника «Юность КП-101» 80-х годов прошлого века. Но, конечно же, можно и какой-то другой. Следует заметить, что используя КПЕ от карманного супергетеродинного приемника, соединив его секции параллельно (будет максимальная емкость 440-550 пФ в зависимости от типа КПЕ) можно будет уменьшить число витков катушки L1 в два и более раза.
С выхода УРЧ на D1.4 усиленное напряжение ВЧ поступает через разделительный конденсатор С8 на диодный детектор на германиевых диодах VD1 и VD2. Диоды должны быть обязательно германиевыми. Это могут быть Д9 с другими буквенными индексами, а так же, диоды Д18, Д20, ГД507 или зарубежного производства.
Продетектированный сигнал выделяется на конденсаторе С9 и через регулятор громкости на R1 поступает на УНЧ, выполненный на остальных элементах данной микросхемы.
Тульгин Ю. М. Журнал "Радиоконструктор" №12 стр.2. 2015
-
Зарубежные журналы
-
Радиотехнические журналы
-
Книги




















