Популярное
Таймер отключения питания для мультиметра и не только
Что касается основной работы таймера и его характеристик. Время его работы составляет 15 минут, после чего схема полностью отключается и соответственно нагрузка так же. Потребляемый ток данной схемы, находится в пределах 10 мА.
Запуск таймера осуществляется кратковременным нажатием на кнопку. Так же данный таймер можно отключить принудительно, не дожидаясь автоматического отключения. Для этого, надо удерживать кнопку, в течение 1 секунды, после чего ее следует отпустить и таймер отключится сняв питание с нагрузки.
Что касается установки данной платы в мультиметр - то тут уже решать вам, где удобней разместить: плату и кнопку. Плату приклеить можно на капельку термоклея, либо на двухсторонний скотч, провода при монтаже лучше использовать МГТФ.
Мой вариант выглядит таким образом.
Правильно собранная плата, запускается сразу и дополнительных настроек не требует.
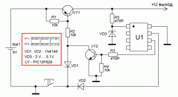
Схема, прошивка и печатная плата скачать с cервера :
Источник: http://pic.rkniga.ru
Похожие новости
Информация
Посетители, находящиеся в группе Гости, не могут оставлять комментарии к данной публикации.
-
Зарубежные журналы
-
Радиотехнические журналы
-
Книги





















