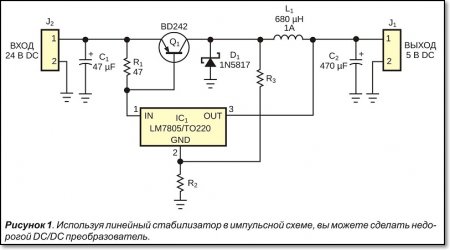
DC/DC преобразователь на основе линейного стабилизатора
Если вам нужен источник питания с высоким КПД, но использовать микросхемы дорогих DC/DC преобразователей вы не хотите, тогда схема на Рисунке 1 для вас. Ее основой служит микросхема IC1 - широко распространенный, дешевый линейный стабилизатор напряжения LM7805. Схема, внешним ключом которой служит р-п-р транзистор, легко может отдавать выходной ток более 1 А. Дополнительной полезной функцией является автоматическое выключение переключающей цепи при отсутствии нагрузки или при снижении выходного тока до нескольких миллиампер. При этих условиях схема начинает работать как обычный линейный регулятор. После первого включения входного напряжения ток потечет на выход через резистор R-i и микросхему LM7805. Кроме того, ток пойдет через переход эмиттер-база Q-i и включит транзистор. Начнет нарастать ток через индуктивность Ц, и выходной конденсатор С2 будет заряжаться. Когда выходное напряжение достигнет номинального напряжения регулятора (5 В для LM7805), выход регулятора отключится.
С этого момента транзистор Q-i выключается, поскольку LM7805 прерывает его базовый ток. После закрывания ключа напряжение на индуктивности меняет полярность, и через диод Di начинает течь ток. При подключенной нагрузке выходной ток разряжает конденсатор С2. Когда напряжение на выходе схемы опустится на несколько милливольт ниже выходного напряжения 5 В микросхемы LM7805, микросхема вновь начнет отдавать ток в нагрузку. В результате включается Q1, и цикл повторяется вновь. При малой нагрузке или ее отсутствии весь выходной ток течет через LM7805, и транзистор Q1 остается закрытым. Пусковой ток переключающей цепи вы можете изменить, подобрав соответствующее сопротивление резистора R1.
Эту схему можно использовать и для напряжений более высоких, чем 5 В. Заменив LM7805 на LM7812 или LM7815, вы получите выходное напряжение 12 или 15 В. Для таких повышенных напряжений в схему потребуется добавить резисторы R2 и R3. Эти резисторы вносят в схему небольшой гистерезис, снижая частоту переключения. Типичные значения их сопротивлений равны 2.2 Ом и 2.2 кОм, соответственно. Преобразуя 24 В в 12 В с помощью схемы на Рисунке 1, вы сможете достичь КПД порядка 75. При использовании 5-вольтового регулятора КПД упадет до 65%, но и это значение все же лучше, чем можно получить от простого линейного стабилизатора.
Источник: Журнал Радиолоцман №8 (Август 2016)
-
Зарубежные журналы
-
Радиотехнические журналы
-
Книги



















