Популярное
Простой блок питания 0...24 В, 2 А
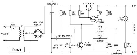
Предлагаю схему (рис. 1) простого блока питания средней мощности с регулируемым выходным напряжением 0.. .24 В (последнее значение зависит от типа примененного трансформатора) и током до 2 А [1 ]. Также есть защита от короткого замыкания и контроль выходного напряжения. Я применил эту схему для модификации блока питания БП-12/10 от старого магнитофона “Россия” (рис. 2).
Данная конструкция работает у меня уже много лет. Мощности хватает даже для проверки современных автомагнитол (с большой выходной мощностью).
Выходное напряжение устанавливают с помощью переменного резистора R3. Составной транзистор VT1, VT2 выполняет функцию регулирующего элемента. Источником опорного напряжения служит стабилитрон VD5. Транзистор VT3 совместно с диодами VD6, VD7 и резисторами R6, R7 обеспечивает защиту от короткого замыкания.
В блоке питания можно использовать любой сетевой трансформатор с напряжением на вторичной обмотке около 20 В и мощностью около 50 Вт. Выпрямительные диоды VD1...VD4 рассчитаны на ток 2...3 А. Транзисторы: VT1 -КТ803, КТ805, КТ819; VT2 - КТ815, КТ817; VT3 - КТ361, КТ203. Все транзисторы - с рабочим напряжением не ниже 30 В, VT1 установлен на радиатор с поверхностью рассеяния не менее 200 см2. Диоды VD6, VD7 - кремниевые, например, Д226 с любым буквенным индексом. Стабилитрон VD5 - на 12 В, например, серии Д814Г или Д.
Конструкция смонтирована в пластмассовом корпусе БП-12/10 (рис. 3).
Причем трансформатор, конденсатор (С1), диодный мостик, предохранитель и фильтры питания (последние на схеме не показаны) оставляем на месте, а меняем только плату (и добавляем простой вольтметр R1, РА1). Примерный вариант размещения деталей на плате (38*80 мм) предложен на рис. 4.
Настройка сводится только к подбору сопротивления резистора R8, определяющего максимальное отклонение стрелки миллиамперметра и градуировки шкалы (для этого его придется вскрывать). Градуировку делают с помощью другого вольтметра: меняя выходное напряжение резистором R3, ставьте метки на нужные вам значения напряжения (например 3,6,9,12...). Потом собираем все в корпус, и блок питания готов!
Литература
1. Электронный калейдоскоп. - Моделист-конструктор, №7/1987 г.
Александр Урманов
Алтайский край, с. Зональное
Источник :Журнал Радиолюбитель №12 2006
Похожие новости
Информация
Посетители, находящиеся в группе Гости, не могут оставлять комментарии к данной публикации.
-
Зарубежные журналы
-
Радиотехнические журналы
-
Книги






















