Популярное
Диагностика неисправностей и ремонт сетевых адаптеров
Ремонт сетевых адаптеров

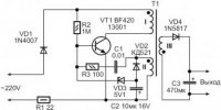
В большинстве схем адаптеров стоит маломощный транзистор в корпусе ТО-92 — KSP44, MPSA44 и др. 44, BF420, 13001 и другие аналогичные. Это сравнительно низковольтные транзисторы (400 В, a BF420 — вообще 300 В), к тому же они работают практически на пределе, и температура их корпуса на номинальном токе нагрузки доходит до 70 °С. Поэтому они часто выходят из строя (обычно в момент включения адаптера в сеть), одновременно с транзистором сгорают диоды выпрямителя, резистор R1 (по схеме на рис. 1), резистор в цепи эмиттера транзистора (если есть) и некоторые другие резисторы (это заметно по их обугленным корпусам), и стабилитрон VD3. Во время ремонта все эти элементы нужно проверить и при необходимости заменить исправными.
Рис. 1
Простая импульсная схема блокинг-генератора
Простая импульсная схема блокинг-генератора
Внимание! У транзисторов разных производителей может быть разная цоколевка, поэтому перед впаиванием нового транзистора необходимо убедиться по дорожкам на плате (коллектор соединен с обмоткой трансформатора, эмиттер непосредственно или через резистор сопротивлением менее 100 Ом соединен с «минусом» питания, к базе обычно подключено несколько резисторов-конденсаторов, один из резисторов высокоомный, сопротивлением более 100 кОм) в правильности цоколевки транзистора и при необходимости изогнуть их.
Транзистор VT1 желательно заменить более мощным и высоковольтным — идеально 500-вольтовым транзистором 13003 любого производителя, в корпусе ТО-126 (корпус как у отечественного КТ815). В большинстве случаев цоколевка совпадает (эмиттер-коллектор-база, если повернуть названием к себе), поэтому не нужно ни возиться с дорожками, ни изгибать выводы транзистора. У этого транзистора коэффициент передачи тока h21Э чуть ниже (10...20 против 40...50), поэтому сопротивление высокоомного резистора нужно уменьшить до 470...330 кОм. Использовать другие типы транзисторов не рекомендуется — у них или слишком низкое рабочее напряжение (КТ940А, КТ969А — всего 300 В), или слишком низкий коэффициент h21э и вдобавок встроенный низкоомный резистор между эмиттером и базой — такой транзистор в этой схеме работать не будет.
Похожие новости
Информация
Посетители, находящиеся в группе Гости, не могут оставлять комментарии к данной публикации.
-
Зарубежные журналы
-
Радиотехнические журналы
-
Книги


















