Популярное
Основные схемы импульсных сетевых адаптеров для зарядки телефонов
Схемы импульсных сетевых адаптеров для зарядки телефонов
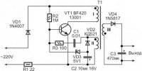
Большинство современных сетевых зарядных устройств собрано по простейшей импульсной схеме, на одном высоковольтном транзисторе (рис. 1) по схеме блокинг-генератора.
В отличие от более простых схем на понижающем 50 Гц трансформаторе, трансформатор у импульсных преобразователей той же мощности гораздо меньше по размерам, а значит, меньше размеры, вес и цена всего преобразователя. Кроме того, импульсные преобразователи более безопасны — если у обычного преобразователя при выходе из строя силовых элементов в нагрузку попадает высокое нестабилизированное (а иногда и вообще переменное) напряжение со вторичной обмотки трансформатора, то при любой неисправности «импульсника» (кроме выхода из строя оптрона обратной связи — но его обычно очень хорошо защищают) на выходе вообще не будет никакого напряжения.
Рис. 1
Простая импульсная схема блокинг-генератора
Простая импульсная схема блокинг-генератора
Подробнейшее описание принципа действия (с картинками) и расчета элементов схемы высоковольтного импульсного преобразователя (трансформатор, конденсаторы и пр.) можно прочитать, например, в «ТЕА152х Efficient Low Power Voltage supply» по ссылке http://www. nxp.com/acrobat/applicationnotes/AN00055.pdf (на английском).
Переменное сетевое напряжение выпрямляется диодом VD1 (хотя иногда щедрые китайцы ставят целых четыре диода, по мостовой схеме), импульс тока при включении ограничивается резистором R1. Здесь желательно поставить резистор мощностью 0,25 Вт — тогда при перегрузке он сгорит, выполнив функцию предохранителя.
Преобразователь собран на транзисторе VT1 по классической обратноходовой схеме. Резистор R2 нужен для запуска генерации при подаче питания, в этой схеме он необязателен, но с ним преобразователь работает чуть стабильней. Генерации поддерживается благодаря конденсатору С1, включенному в цепь ПОС на обмотке частота генерации зависит от его емкости и параметров трансформатора. При отпирании транзистора напряжение на нижних по схеме выводах обмоток / и II отрицательное, на верхних — положительное, положительная полуволна через конденсатор С1 еще сильней открывает транзистор, амплитуда напряжения в обмотках возрастает... То есть транзистор лавинообразно открывается. Через некоторое время, по мере заряда конденсатора С1, базовый ток начинает уменьшаться, транзистор начинает закрываться, напряжение на верхнем по схеме выводе обмотки II начинает уменьшаться, через конденсатор С1 базовый ток еще сильней уменьшается, и транзистор лавинообразно закрывается. Резистор R3 необходим для ограничения базового тока при перегрузках схемы и выбросах в сети переменного тока.
В это же время амплитудой ЭДС самоиндукции через диод VD4 подзаряжается конденсатор СЗ — поэтому преобразователь и называется обратноходовым. Если поменять местами выводы обмотки III и подзаряжать конденсатор СЗ во время прямого хода, то резко возрастет нагрузка на транзистор во время прямого хода (он может даже сгореть из-за слишком большого тока), а во время обратного хода ЭДС самоиндукции окажется нерастраченной и выделится на коллекторном переходе транзистора — то есть он может сгореть от перенапряжения. Поэтому при изготовлении устройства нужно строго соблюдать фазировку всех обмоток (если перепутать выводы обмотки II — генератор просто не запустится, так как конденсатор С1 будет наоборот, срывать генерацию и стабилизировать схему).
Выходное напряжение устройства зависит от количества витков в обмотках II и III и от напряжения стабилизации стабилитрона VD3. Выходное напряжение равно напряжению стабилизации только в том случае, если количество витков в обмотках II и III одинаковое, в противном случае оно будет другое. Во время обратного хода конденсатор С2 подзаряжается через диод VD2, как только он зарядится до примерно -5 В, стабилитрон начнет пропускать ток, отрицательное напряжение на базе транзистора VT1 чуть уменьшит амплитуду импульсов на коллекторе, и выходное напряжение стабилизируется на некотором уровне. Точность стабилизации у этой схемы не очень высока — выходное напряжение гуляет в пределах 15...25% в зависимости от тока нагрузки и качества стабилитрона VD3.
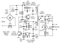
Схема более качественного (и более сложного) преобразователя показана на рис. 2
Рис. 2
Электрическая схема более сложного
преобразователя
Электрическая схема более сложного
преобразователя
Для выпрямления входного напряжения используется диодный мостик VD1 и конденсатор , резистор должен быть мощностью не менее 0,5 Вт, иначе в момент включения, при зарядке конденсатора С1, он может сгореть. Емкость конденсатора С1 в микрофарадах должна равняться мощности устройства в ваттах.
Сам преобразователь собран по уже знакомой схеме на транзисторе VT1. В цепь эмиттера включен датчик тока на резисторе R4 — как только протекающий через транзистор ток станет столь большим, что падение напряжения на резисторе превысит 1,5 В (при указанном на схеме сопротивлении — 75 мА), через диод VD3 приоткроется транзистор VT2 и ограничит базовый ток транзистора VT1 так, чтобы его коллекторный ток не превышал указанные выше 75 мА. Несмотря на свою простоту, такая схема защиты довольно эффективна, и преобразователь получается практически вечный даже при коротких замыканиях в нагрузке.
Для защиты транзистора VT1 от выбросов ЭДС самоиндукции, в схему добавлена сглаживающая цепочка VD4-C5-R6. Диод VD4 обязательно должен быть высокочастотным — идеально BYV26C, чуть хуже — UF4004-UF4007 или 1 N4936, 1 N4937. Если нет таких диодов, цепочку вообще лучше не ставить!
Конденсатор С5 может быть любым, однако он должен выдерживать напряжение 250...350 В. Такую цепочку можно ставить во все аналогичные схемы (если ее там нет), в том числе и в схему по рис. 1 — она заметно уменьшит нагрев корпуса ключевого транзистора и значительно «продлит жизнь» всему преобразователю.
Стабилизация выходного напряжения осуществляется с помощью стабилитрона DA1, стоящего на выходе устройства, гальваническая развязка обеспечивается оптроном V01. Микросхему TL431 можно заменить любым маломощным стабилитроном, выходное напряжение равно его напряжению стабилизации плюс 1,5 В (падение напряжения на светодиоде оптрона V01)’, для защиты светодиода от перегрузок добавлен резистор R8 небольшого сопротивления. Как только выходное напряжение станет чуть выше положенного, через стабилитрон потечет ток, светодиод оптрона начнет светиться, его фототранзистор приоткроется, положительное напряжение с конденсатора С4 приоткроет транзистор VT2, который уменьшит амплитуду коллекторного тока транзистора VT1. Нестабильность выходного напряжения у этой схемы меньше, чем у предыдущей, и не превышает 10...20%, также, благодаря конденсатору С1, на выходе преобразователя практически отсутствует фон 50 Гц.
Трансформатор в этих схемах лучше использовать промышленный, от любого аналогичного устройства. Но его можно намотать и самому — для выходной мощности 5 Вт (1 А, 5 В) первичная обмотка должна содержать примерно 300 витков проводом диаметром 0,15 мм, обмотка II — 30 витков тем же проводом, обмотка III — 20 витков проводом диаметром 0,65 мм. Обмотку III нужно очень хорошо изолировать от двух первых, желательно намотать ее в отдельной секции (если есть). Сердечник — стандартный для таких трансформаторов, с диэлектрическим зазором 0,1 мм. В крайнем случае, можно использовать кольцо внешним диаметром примерно 20 мм.
Похожие новости
Информация
Посетители, находящиеся в группе Гости, не могут оставлять комментарии к данной публикации.
-
Зарубежные журналы
-
Радиотехнические журналы
-
Книги



















