Популярное
Низкочастотный генератор для радиолюбительской лаборатории
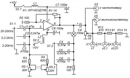
Схема низкочастотного генератора.
Низкочастотный генератор является одним из необходимейших приборов в радиолюбительской лаборатории. С его помощью можно налаживать различные усилители, снимать АЧХ, проводить эксперименты. Генератор НЧ может быть источником НЧ сигнала, необходимого для работы других приборов (измерительных мостов, модуляторов и др.).
Принципиальная схема генератора показана на рисунке 1. Схема состоит из низкочастотного синусоидального генератора на операционном усилителе А1 и выходного делителя на резисторах R6, R12, R13, R14.
Схема синусоидального генератора традиционная. Операционный усилитель, при помощи положительной обратной связи (С1-СЗ, R3, R4, R5, С4-С6) выполненной по схеме моста Винна, переведен в режим генерации. Избыточная глубина положительной обратной связи, приводящая к искажению выходного синусоидального сигнала, компенсируется отрицательной ОС R1-R2. Причем, R1 подстроечный, чтобы с его помощью можно было установить величину ОС такой, при которой на выходе операционного усилителя неискаженный синусоидальный сигнал наибольшей амплитуды.
Лампа накаливания Н1 включена на выходе ОУ в его цепи обратной связи. Вместе с резистором R16 лампа образует делитель напряжения, коэффициент деления которого зависит от протекающего через него тока (лампа Н1 выполняет функции терморезистора, увеличивая свое сопротивление от нагрева, вызванного протекающим током).
Частота устанавливается двумя органами управления, - переключателем S1 выбирают один из трех поддиапазонов «20-200 Гц», «200-2000 Гц» и «2000-20000 Гц». Реально диапазоны немного шире и частично перекрывают друг друга. Плавная настройка частоты производится сдвоенным переменным резистором R5. Желательно чтобы резистор был с линейным законом изменения сопротивления. Сопротивления и законы изменения составных частей R5 должны быть строго одинаковыми, поэтому, применение самодельных сдвоенных резисторов (сделанных из двух одиночных) недопустимо. От точности равенства сопротивлений R5 сильно зависит коэффициент нелинейных искажений синусоидального сигнала.
На оси переменного резистора закреплена ручка со стрелкой (как у галетных приборных переключателей) и простая шкала для установки частоты. Для точной установки частоты лучше всего использовать цифровой частотомер.
Выходное напряжение плавно регулируют переменным резистором R6. С этого резистора поступает НЧ напряжение на выход. Понизить установленное значение в 10 и 100 раз можно при помощи аттенюатора на резисторах R12-R14.
Максимальное выходное напряжение НЧ генератора, - 1,0V.
Контролировать величину выходного напряжение удобнее всего по низкочастотному милливольтметру, делая поправку на значение аттенюатора на резисторах R12-R14.
Выключают генератор тумблером на два направления S2, отключающим генератор от источника двуполярного напряжения ±10V.
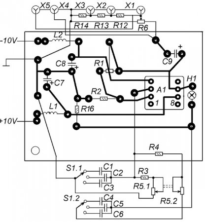
Большинство деталей расположено на печатной плате. Все регуляторы-резисторы, переключатели и разъемы расположены на передней панели. Многие детали смонтированы на их выводах.
Переключатель S1 галет-ный на три направления и три положения. Используются только два направления. Выключатель S2 -тумблер на два направления. Все разъемы - коаксиальные разъемы типа «Азия» от видеотехники. Дроссели L1 и L2 - от модулей цветности старых телевизоров УСЦТ (можно использовать любые дроссели индуктивностью не менее 30 мкГн). Лампа накаливания Н1 - индикаторная, с гибкими проволочными выводами (похожа на светодиод), на напряжение 6,3V и то 20 тА. Можно использовать и другую лампу на напряжение 2,5-13,5V и ток не более 0,1 А.
Налаживать генератор желательно используя частотомер и осциллограф. В этом случае, подстройкой резистора R1 добиваются максимального и неискаженного переменного синусоидального напряжения на выходе генератора, во всем диапазоне частот (это, обычно, соответствует величине выходного переменного напряжения 1V). Затем, более точным подбором R4 и R3 (эти сопротивления должны быть одинаковы) устанавливают диапазоны перестройки частоты. Если используются недостаточно точные конденсаторы С1-С6 может понадобиться их подбор или включение параллельно им «достроечных» конденсаторов.
Иванов А.
Литература :
1. Овечкин М. Низкочастотный измерительный комплекс, ж. Радио №4, 1980.
Радиоконструктор 08-2016
Похожие новости
Информация
Посетители, находящиеся в группе Гости, не могут оставлять комментарии к данной публикации.
-
Зарубежные журналы
-
Радиотехнические журналы
-
Книги



















