Популярное
Автоматический выключатель паяльника
Радиолюбители обычно пользуются паяльниками на 220V мощностью 40W и 25W. В процессе работы паяльник постоянно включен, но так как при ремонте или налаживании аппарата им пользуются не постоянно, его легко забыть выключить после завершения работ. Описываемое здесь устройство включается между паяльником и электросетью. Через каждые полчаса работы, это устройство подает звуковые сигналы, и если не будет нажата кнопка «сброс», подтверждающая что паяльник еще нужен, устройство отключает паяльник от электросети.
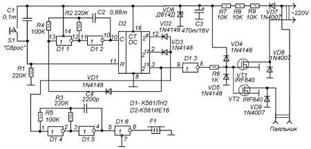
Схема показана на рисунке. Она выполнена без применения микроконтроллеров и других программируемых микросхем, на двух микросхемах, - счетчике К561ИЕ16 и шести инверторах К561ЛН2. Коммутацией паяльника занимается схема на двух высоковольтных транзисторах типа IRF840. Питание - бестрансформаторное, от электросети.
Работает устройство так: после включения вилки в розетку нужно нажать кнопку S1. Это приведет к включению паяльника. Спустя примерно 30 минут раздается прерывистый звуковой сигнал. Если вы продолжаете пользоваться паяльником, - нужно нажать кнопку S1, сигнал замолчит, и отсчет времени начинается снова. В противном случае, еще через некоторое время паяльник выключается.
Если вы закончили работу до автоматического отключения, - просто выньте вилку из розетки, как обычно.
После включения вилки в электросеть происходит подача питания на схему и зарядка конденсатора С1 через R1. Эта цепь формирует импульс, который устанавливает счетчик D2 в нулевое положение (это же можно сделать, нажав кнопку S1). На всех выходах счетчика D2 нули, поэтому на выходе D1.3 единица, которая открывает транзисторный ключ на VT1 и VT2, включающий паяльник. А нули с выводов 12 и 2 счетчика D2 посредством диодов VD2 и VD3 заблокируют сигнальный мультивибратор на элементах D1.4-D1.6, на выходе которого включен пассивный пьезоэлектрический звуко-излучатель F1.
Мультивибратор на элементах D1.1 и D1.2 работает, и его импульсы поступают на счетный вход D2. Состояние счетчика постепенно увеличивается. Спустя примерно 20-30 минут возникают единицы на выводах 12 и 2 D2, что приводит к периодической разблокировке мультивибратора на элементах D1.4-D1.5. Пьезоэлектрический звукоизлучатель F1 начинает звучать звуком, прерывающимся с частотой около 1,5-2 Гц. Еще через 20-30 минут единица устанавливается на выводе 3 счетчика, а на выходе элемента D1.3 устанавливается ноль. Транзисторный ключ закрывается и паяльник отключается от электросети. При этом, на выводах 12 и 2 счетчика устанавливаются нули, и мультивибратор на элементах D1.4-D1.5 блокируются, а пьезоэлектрический звукоизлучатель F1 перестает звучать.
В то же время, логическая единица с вывода 3 D2 через диод VD1 поступает на вход элемента D1.1 и блокирует тактовый мультивибратор на элементах D1.1 и D1.2. Счетчик перестает считать, так как на его счетный вход импульсы больше не поступают, и останавливается на состоянии -единица на выводе 3, нули на выводах 12 и 2. В таком состоянии схема будет до тех пор, пока тем или иным способом счетчик не будет обнулен. Это может произойти при выключении вилки из электросети и последующем включении, или при нажатии кнопки S1.
Каждый раз, когда вы нажимаете кнопку S1 происходит обнуление счетчика D2 и после отпускания кнопки отсчет времени начинается снова. Поэтому, чтобы паяльник не выключился, нужно услышав звуковой сигнал нажать эту кнопку.
Источник питания логической части схемы состоит из выпрямителя на диоде VD7 и параметрического стабилизатора на резисторах R7-R9 и стабилитроне VD6. Конденсатор СЗ сглаживает пульсации тока питания.
Звукоизлучатель F1 - пьезоэлектрический, такой как у мультиметра. Можно использовать любой аналогичный звукоизлучатель, например, от электронных часов, различных игрушек и брелков, телефонных аппаратов. Электромагнитный или динамический, а также, активный (со встроенным генератором) звукоизлучатель в данном случае не годится.
Транзисторы IRF840 можно заменить аналогичными, например, BUZ90 или КП707В2.
Для транзисторов радиаторы не нужны. Радиаторы могут потребоваться только в том случае, если мощность нагрузки будет более 150W.
Временные характеристики таймера можно установить подбором сопротивления R2, а тон звучания - R3. R3 желательно подобрать в любом случае, чтобы настроить мультивибратор так, чтобы пьезоэлектрический звукоизлучатель входил в резонанс (это заметно по значительному увеличению его громкости на определенной частоте).
Рогалев А.Н.
Похожие новости
Информация
Посетители, находящиеся в группе Гости, не могут оставлять комментарии к данной публикации.
-
Зарубежные журналы
-
Радиотехнические журналы
-
Книги



















