Популярное 
				
			
			
		Активный широкополосной входной щуп для частотомера

Большинство самодельных цифровых частотомеров имеют низкое входное сопротивление, большую входную ёмкость и низкую чувствительность.
Указанные выше факторы могут негативно сказаться на точности измерений частоты. Чтобы избежать этого, можно изготовить активный широкополосной входной щуп для цифрового частотомера.
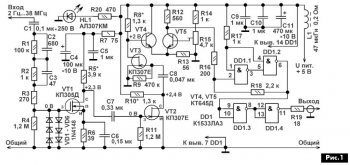
Принципиальная схема такого щупа показана на рис.1. Устройство представляет собой высокочувствительный входной щуп с формирователем прямоугольных импульсов, имеет высокое входное сопротивление и малую входную ёмкость. Диапазон входных частот, при которых устройство сохраняет работоспособность, лежит от 2 Гц до 38 МГц. Это значительно превышает диапазон рабочих частот других аналогичных устройств, в которых верхняя граничная частота формирователя прямоугольных импульсов обычно не превышает 1...10 МГц.
На частотах выше 1 МГц обычно нет необходимости использовать формирователь прямоугольных импульсов для корректной работы цифрового частотомера, но применение более широкополосного активного щупа повышает удобство работы с частотомером, поскольку уменьшается количество ручных переключений частотомера из «низкочастотного» режима работы в «высокочастотный» и наоборот. Применение активного широкополосного входного щупа также позволяет уменьшить вероятность неточного измерения сигналов низкой частоты, когда частотомер работает в «высокочастотном» режиме.
Высокая чувствительность и большое входное сопротивление позволяют измерять частоту маломощного генератора, просто расположив наконечник щупа рядом с кварцевым резонатором или контуром. Также для измерения рабочей частоты кварцевого резонатора обычно достаточно прикоснуться щупом к его металлическому корпусу. Для измерения частоты работающего передатчика домашней, автомобильной радиостанции достаточно соединить накоротко «крокодил» общего провода с наконечником выносного блока и поднести образовавшуюся петлю к «П» контуру или антенне на расстояние 1... 10 см. Такой бесконтактный способ измерения удобен тем, что практически не влияет на параметры измеряемой цепи.
Работа устройства
Входной периодический сигнал произвольной формы через защитную цепь из элементов С1, R1, С2, R2, СЗ, R3 поступает на затвор п-канального высокочастотного полевого транзистора с изолированным затвором VT1. Входное сопротивление щупа в режиме работы с сигналом амплитудой до 1,5 В около 1 МОм. Входная ёмкость около 4 пФ. Диоды VD1-VD6 ограничивают амплитуду входного сигнала и защищают VT1 от перегрузки по входу. Усилительный каскад на VT1 получает питание через RC-фильтр R7, С4, С5. Далее сигнал со стока VT1 через разделительный конденсатор С7 поступает на двухкаскадный усилитель на полевых транзисторах VT2 и VT3, включенных по схеме с общим истоком.
Каскад на транзисторах VT4 и VT5 придает усиленному до ТТЛ уровней сигналу форму, близкую к прямоугольной, и сигнал через резистор R16 подаётся на один из входов DD1.1. Триггер Шмитта на логических элементах D1.1 и D 1.2 и выходной буфер на D1.3 и D1.4 увеличивает крутизну фронтов, формирует прямоугольный сигнал, уже пригодный для подачи на вход счетчиков/делителей ТТЛШ- или КМОП-микросхем.
При подаче на вход устройства низкочастотного синусоидального сигнала амплитудой 10... 20 мВ на стоке VT3, благодаря общему высокому коэффициенту усиления, форма сигнала уже приближается к прямоугольной, благодаря чему формирователь может безошибочно работать в области низких частот. Светодиод HL1 информирует о наличии напряжения питания +5 В. Конденсаторы С9-С11 блокировочные по цепям питания.
Конструкция и детали
Все детали устройства, кроме светодиода, можно смонтировать на печатной плате размерами 122x22 мм (рис.2). Входной щуп собран в корпусе размерами 175x20x20 мм от генератора сетчатого поля для телевизоров УЛПЦТИ (см. фото).
В конструкции можно применить резисторы типа С1-4, С1-14, МЛТ или аналогичные импортные. Резисторы устанавливают вертикально. Подстроечный резистор РП1-63М или аналогичный. Конденсаторы применены керамические К10-17, К10-50 или импортные. Конденсатор С1 малогабаритный плёночный на рабочее напряжение постоянного тока 250 В. С таким конденсатором на вход щупа можно подавать низкочастотный сигнал (менее 100 кГц) амплитудой до 160 В. Оксидные электролитические конденсаторы импортные малогабаритные низкопрофильные, предпочтительнее танталовые на рабочее напряжение от 6 В.
Диоды 1N4148 можно заменить КД503, КД510, КД521, КД522. Светодиод АЛ307КМ можно заменить любым другим. Вместо транзистора КП305Д подойдёт любой из серий 2П305, КП305.
На время монтажа этого транзистора все его выводы обматывают проволочной перемычкой, этот транзистор должен продаваться с соединёнными вместе выводами с помощью тонкой трубки. Транзистор КП307Е можно заменить любым из серии КП307, 2П307, предпочтительнее 2П307А. Транзисторы КТ645Д можно заменить КТ645, КТ6111, ВС550. Цоколёвка некоторых транзисторов показана на рис.2, вид со стороны выводов. ИМС К1533ЛАЗ можно заменить К531ЛАЗ или высокоскоростной К1554ЛАЗ.
Дроссель L1 малогабаритный промышленного изготовления индуктивностью 22... 100 мкГн с сопротивлением обмотки не более 0.2 Ом.
Настройка устройства
Вход щупа с помощью «крокодила» временно закорачивают с общим проводом. Подбором резисторов R5 и R10 нужно установить напряжения на стоках VT1 и VT2 2...3 В. Подбором R8 установить напряжение 1,5...2 В на стоке VT3. Далее на вход формирователя подают синусоидальный сигнал частотой 50... 100 Гц и амплитудой 1...50 мВ. Подстройкой положения подвижного контакта R15 добиваются прямоугольной формы сигнала на выводе коллектора VT5. При отсутствии осциллографа R15 подстраивают по максимальной чувствительности.
Подключив устройство к входу цифрового частотомера, подбором R18 добиваются устойчивого переключения микросхемы DD1 на низких частотах при наименьшей амплитуде входного сигнала. При необходимости, повысить чувствительность устройства можно, подключив к выводу базы VT5 конденсатор ёмкостью 2,2... 15 мкФ, вывод минуса которого соединён с общим проводом.
Для питания активного щупа подойдёт источник напряжения +4,9...5,3 В с током нагрузки 0,2 А. При наличии в частотомере напряжения +5 В, можно его использовать, если этот источник питания имеет запас по мощности.
После настройки устройства печатную плату оборачивают несколькими слоями липкой ленты, поверх которой наматывают экранирующий слой липкой алюминиевой фольги. Экран из алюминиевой фольги соединяют с общим проводом устройства. После этого плату можно вставить в корпус. Такой активный щуп в течение длительного времени эксплуатируется совместно с частотомером-конструктором модели F51.12, собранном на микроконтроллере 80С31 (1830ВЕ31).
Андрей Бутов, с. Курба, Ярославской обл.
Источник: Журнал Радиоаматор №2 (февраль) 2016 стр.34
		Похожие новости
		
	
	
 Информация
  
    Посетители, находящиеся в группе Гости, не могут оставлять комментарии к данной публикации.
  
- 
							Зарубежные журналы
 - 
							Радиотехнические журналы
 -     
							Книги
 




















