Популярное
Смирнов В. Универсальный пробник
Этот сравнительно простой прибор обладает широкими возможностями, которыми радиолюбитель сможет воспользоваться в своей практической деятельности. Пробник позволяет определить наличие напряжения до 300 В в различных цепях радиоустройства, «прозвонить» монтаж, проверить диоды и конденсаторы, работоспособность каскадов усилителей РЧ и ЗЧ, триггеров, счетчиков, регистров.
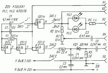
Основу устройства составляет генератор (см. рисунок 1), выполненный на элементах DD1.1, DD1.2. Когда выключатель SA1 находится в показанном на схеме положении, выходные импульсы генератора следуют с частотой около 1 кГц (она зависит от номиналов конденсатора С2 и резистора R1). При установке выключателя в положение «2» импульсы следуют с периодичностью примерно 4 с.
Выключателем SA2 генератор подключают (через инверторы DD1.3, DD1.4) к остальной части устройства — светодиодным индикаторам HL1, HL2 и генератору шума (подробно описан в книге В. А Скрыпника «Приборы для контроля и налаживания радиолюбительской аппаратуры».— М.: Патриот, 1990), выполненному на стабилитроне VD1.
Рассмотрим работу пробника в различных режимах.
Определение наличия напряжения. Выключатель SA2 устанавливают в положение «Выкл», SA1 может находиться в любом положении. Контролируемое постоянное напряжение, превышающее 20 В (но не более 300 В), подают на гнездаХЗ и Х6. Протекающий по цепи резистор R6 — светодиод — резисторы R2, ЯЗ ток зажигает светодиод HL1 при подаче на гнездо ХЗ минуса напряжения либо светодиод HL2, если на этом гнезде плюс напряжения. Когда проверяют цепи с переменным напряжением, вспыхивают оба светодиода. При контроле напряжения менее 20 В пользуются гнездами Х2 и ХЗ.
Проверка трактов РЧ. Выключатель SA1 устанавливают в положение «2», a SA2— в положение «Вкл.». Вступает в действие генератор шума, вырабатывающий сигнал частотой от единиц килогерц до десятков мегагерц. Мощность шумового сигнала значительно превышает мощность собственных шумов приемника. Это позволяет настраивать радиочастотные цепи приемника, ориентируясь на изменение уровня шума в динамической головке.
Источник шума — стабилитрон VD1, работающий в режиме лавинного пробоя при токе примерно 100 мкА. Нагрузка генератора — резистор R5, сигнал с которого подают через гнездаХ5 и Х6 на цепи радиоприемника.
Управляет работой генератора мультивибратор на элементах DD1.1, DD1.2. При поступлении на стабилитрон положительных импульсов (лог. 1), он генерирует шум, в паузах между импульсами (лог. 0) стабилитрон выключен. В результате на выходе приемника будут чередоваться шумовой сигнал от генератора и собственные шумы приемника.
Если в процессе регулировки будет наблюдаться увеличение громкости шумового сигнала по сравнению с собственными шумами, значит реальная чувствительность приемника возрастает.
Проверка трактов 34. Выключатель SA1 — в положении «1», SA2 — «Вкл». Сигнал частотой около 1 кГц подают на контролируемое устройство с гнездХ4, Х6, амплитуду сигнала изменяют переменным резистором R3.
«Прозвонка» монтажа. Положение выключателей — как и в предыдущем случае. Щупы для проверки цепей монтажа подключают к гнездам Х1 и ХЗ. Если проверяемая цепь исправна, вспыхивают оба светодиода.
Проверка диодов. Положение выключателей и используемые гнезда — те же. В зависимости от полярности подключения диода будет гореть либо один светодиод, либо другой. При замыкании в диоде вспыхнут оба индикатора.
Проверка конденсаторов емкостью более 0,47 мкФ. Используемые гнезда — те же, как и положения выключателей. При подключении к гнездам конденсатора будут светиться оба индикатора. Затем выключатель SA1 переводят в положение «2». Если конденсатор исправен, светодиоды будут вспыхивать поочередно. Длительность вспышек зависит от емкости конденсатора.
Проверка цифровых устройств (триггеров, счетчиков, регистров). Выключатель SA2 — в положении «Вкл.». С гнезд X1, Х6 на проверяемое устройство подают тактовые импульсы генератора вышеприведенных частотных параметров.
Кроме указанных на схеме, микросхема может быть К561ЛЕ5, К176ЛА7, К176ЛЕ5, а светодиоды — АЛ307А. Возможно применение других светодиодов, но если их прямой ток менее 20 мА, то максимально контролируемое напряжение снизится примерно в 20 / 1пр раз. Выключатели — типа П2К с фиксацией положения или любые другие.
Питание пробника — от батареи типа «Крона» или другого источника напряжением 9 В, потребляемый ток не превышает 6 мА (наибольшее потребление — в режиме «прозвонки»).
Генераторы на микросхемах КМОП с оксидными конденсаторами часто работают нестабильно. Поэтому целесообразно, уменьшив емкость конденсаторов С1 и С2 в 2 раза (до 2,2 мкФ и 1300 пф соответственно) и увеличив сопротивление резистора R1 до 1 МОм, использовать в качестве С1 конденсатор КМ-6 или другой указанной емкости.
Смирнов В.
Источник Журнал Радио. 1999, №6. с. 55
Похожие новости
Информация
Посетители, находящиеся в группе Гости, не могут оставлять комментарии к данной публикации.
-
Зарубежные журналы
-
Радиотехнические журналы
-
Книги




















