Популярное
Устройство для зарядки автомобильных аккумуляторов
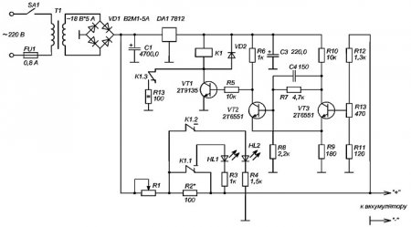
Схема зарядного устройства
Предлагаемое автоматическое устройство предназначено для зарядки автомобильных аккумуляторных батарей емкостью от 32 до 60 А*ч и поддержания их в заряженном состоянии.
Фирмы-производители рекомендуют осуществлять подзарядку батарей током, равным 0,04...0,06 от емкости аккумуляторной батареи в ампер-часах. По данным фирм, время зарядки батареи во многом зависит от зарядного тока - как при подзарядке в автомобиле, так и при зарядке от зарядного устройства.
В процессе зарядки напряжение на полюсах аккумуляторной батареи изменяется, и когда оно становится равным 2,3...2,35 В на ячейку (от 13,8 В до 14,1 В для батареи 12 В), батарея заряжена на 100%.
Ненагруженный аккумулятор саморазряжается за сутки примерно на 1 ...2% своей емкости. Если поверхность аккумулятора сильно загрязнена брызгами электролита, эта величина значительно возрастает.
Электрическая схема зарядного устройства сделана так, что при 100%-й зарядке аккумуляторной батареи она переключается в режим сохранения заряда, подавая слабый подзаряжающий ток (100...250 мА). Этот небольшой ток предотвращает саморазряд и сульфатацию.
Зарядное устройство питается от сети с напряжением 220 В +10% и -15%. Выпрямительный блок состоит из сетевого трансформатора (Т1) мощностью 100 Вт, выпрямительного моста В2М1 -5 и фильтрующего конденсатора С1.
Сопротивление резистора R1 зависит от емкости аккумуляторной батареи. Для аккумуляторной батареи емкостью 45 А*ч требуется ток 1 = 0,05-45 = 2,25 А.
Тогда резистор R1 должен иметь сопротивление примерно 1,8 Ом. Для аккумулятора емкостью 60 А*ч зарядный ток составляет 3 А, а сопротивление резистора R1 — 1,33 Ом. Резистор R1 наматывается на керамическом корпусе проводом диаметром 1 ...1,2 мм. Точная величина сопротивления R1 определяется тем, какая аккумуляторная батарея подсоединена к устройству. Устройство будет более универсальным, если заменить резистор R1 регулируемым сопротивлением (реостатом).
Блок отслеживания степени зарядки состоит из стабилизатора напряжения DA1, управляющего реле К1, транзистора VT1 (2Т9135) и триггера Шмитта (VT2, VT3), образующего пороговое устройство, отслеживающее
степень зарядки батареи. При достижении напряжения 13,9...14,1 В устройство переключается в режим поддержания заряда.
Согласно данным фирм-производителей аккумуляторов, такой режим допустим для всех распространенных типов свинцовых аккумуляторов.
Его преимущества:
- аккумулятор может быть подключен к зарядному устройству сколь угодно долго, и всегда находится в полностью заряженном состоянии;
- вследствие малости подзаряжающего тока, зарядное устройство не перегружается, а потребление тока от электросети минимально;
- нет необходимости в слежении за процессом зарядки.
Для указания режима работы зарядного устройства использованы два светодиодных индикатора. В процессе зарядки светится диод HL2 (зеленый), а в режиме сохранения заряда диод HL1 (синий или желтый).
Регулировка устройства на степень зарядки 100% осуществляется следующим образом. К полюсам аккумуляторной батареи подключается вольтметр с максимальным отклонением стрелки 20...30 В; при достижении напряжения 13,9... 14,1 В многооборотный потенциометр R13 устанавливается так, чтобы устройство перешло из режима зарядки в режим сохранения заряда. Эту операцию желательно
повторить несколько раз. На этом вся настройка завершается.
Выпрямительный элемент В2М1-5 устанавливается на ребристом радиаторе. Блок контроля, состоящий из интегральной схемы DA1, реле К1 (типа R15-12В, польского производства) и остальных элементов, монтируется на печатной плате. На транзистор VT1 крепится винтом М3 пластинчатый радиатор размерами 30x12x1 мм.
Все устройство монтируется в металлическом корпусе с отверстиями для вентиляции. Площадь отверстий должна быть примерно равна 0,5 площади корпуса.
Радио, телевизия, електроника, №9/98. Перевод А. Бельского.
“Радиолюбитель”, №7/1999, с. 18.
Похожие новости
Информация
Посетители, находящиеся в группе Гости, не могут оставлять комментарии к данной публикации.
-
Зарубежные журналы
-
Радиотехнические журналы
-
Книги



















