Марюхин Ф.А. Автоматический выключатель ламп стоп-сигнала
Схема автоматического выключения ламп стоп-сигнала
Всем нам, автомобилистам, приходилось летом, в жаркую погоду, долго стоять в пробке. Если дорога с уклоном при этом приходится постоянно держать ногу на педали тормоза. При этом, в задних фонарях горят лампы стоп-сигнала. Если это происходит долго, да и еще летняя жара, лампы перегреваются, перегревают пластмассовый корпус задних фонарей, от чего он может даже оплавиться, деформироваться, а лампы могут перегореть.
Устройство, схему которого я привожу здесь, весьма полезно, потому что через 40 секунд непрерывного горения ламп стоп-сигнала оно их отключает на 20 секунд для остывания. Если же продолжительность непрерывной подачи тока на лампы стоп-сигнала не превышает 40 секунд, оно вообще никак не вторгается в стандартную работу стоп-сигнала. При отпускании педали тормоза время сразу же обнуляется, и при следующем же нажатии на педаль, стоп-сигнал, как и положено, включится сразу же. Схема начинает работать, только если стоп-сигнал непрерывно горит более 40 секунд. Схема приведена на рисунке.
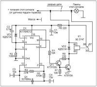
Схема основана всего на одной микросхеме К176ИЕ12, Эта микросхема устаревшая, но еще встречающаяся в продаже, в конце советской эпохи она применялась в настольных электронных часах в качестве источника импульсов разных частот и периодов. Она состоит из кварцевого генератора и счетчика-делителя.
Внешними элементами кварцевого генератора являются детали СЗ, С4, R4, R5 и собственно кварцевый резонатор на стандартную «часовую» частоту 32768Hz. Импульсы от кварцевого генератора подаются внутри микросхемы на её первый счетчик. В результате деления на выводе 11 будет частота 1024 HZ, на выводе 3 будет частота 120 Hz, на выводе 4 - частота 1Hz, на выводе 6 - 2Hz. Частота 1 Hz с вывода 4 подается на вход счетчика 1/60 (вывод 7). В результате на его выходе (выводе 10) образуются импульсы с периодом в 60 секунд, причем, единица на выводе 10 появляется через 40 секунд после нулевой отметки, и длится 20 секунд, после чего опять наступает нулевая отметка. Напряжение с вывода 10 микросхемы через резистор R1 подается на базу транзистора VT1, который вместе с транзистором VT2 формирует схему электронного ключа, для подачи тока на обмотку реле К1. Поэтому, пока на выводе 10 микросхемы ноль, транзисторы закрыты и ток на обмотку реле не поступает. Реле К1 типа 90.3747 «пятиконтактное» автомобильное реле для автомашин марки «ВАЗ». Два контакта этого реле «85» и «86» служат для подачи тока на обмотку, а контакты «30», «87» и «88» для переключающей контактной группы. Контакты «30» и «88» являются нормально-замкнуыми. Они включены в разрыв цепи питания стоп-сигнала, поэтому, пока ток на обмотку реле не поступает, через его нормально-замкнутые контакты ток поступает на пампы стоп-сигнала.
Если на выводе 10 микросхемы будет логическая единица транзисторы VT1 и VT2 откроются и через них поступит ток на обмотку реле. Контакты реле сменят положение и ток от ламп стоп-сигнала отключается.
Питание на схему подается только во время подачи тока на стоп-сигналы. Работает схема следующим образом. При нажатии на педаль тормоза подается питание на микросхему D1, При этом цепь из конденсатора С2, диода VD1 и резистора R2 формирует импульс, устанавливающий все счетчики микросхемы в нулевое положение. На выводе 10 микросхемы будет логический ноль. Ключ на транзисторах VT1-VT2 закрыт, ток поступает через контакты реле на лампы стоп-сигнала.
В то же время, после завершения импульса, созданного цепью C2-VD1-R2, начинают работать счетчики микросхемы. Если педаль тормоза удерживают нажатой более 40 секунд на выводе 10 микросхемы D1 устанавливается логическая единица, транзисторы VT1-VT2 открываются, реле К1 выключает лампы стоп-сигнала. Машина стоит на тормозе, но лампы стоп-сигнала не горят. Если продолжать удерживать ногу на педали тормоза и далее, то через 20 секунд на выводе 10 снова появится логический ноль, и транзисторы VT1-VT2 закроются, а на лампы стоп-сигнала поступит питание. Таким образом, при длительном удержании нажатой педали тормоза лампы стоп-сигнала работают циклически с периодом а 60 секунд. Если эта цикличность не нужна, и требуется чтобы при длительном удержании педали тормоза (более 40 секунд) пампы стоп-сигнала гасли, и зажигались только после очередного отпускания - нажатия педали, нужно внести в схему некоторые минимальные изменения. А именно, отключить вывод 5 микросхемы от цепи C2-VD1-R2 и подключить к выводу 10. Теперь как только логическая единица появляется на выводе 10 она не только отключает лампы стоп-сигнала, но и обнуляет и фиксирует в нулевом положении первый счетчик микросхемы, тот, который формирует импульсы частотой 1 Гц. На выводе 4 больше нет импульсов в 1 Гц, и на вход второго счетчика (вывод 7) они, естественно, не поступают. Схема фиксируется в таком состояний и вывести её из него может только выключение питания, то есть, отпускание педали тормоза.
После отпускания педали тормоза подача питания как на лампы стоп-сигнала, так и на микросхему, обмотку реле, прекращается. Конденсатор С1 разряжается через резистор R6 и обмотку реле либо сопротивление ламп стоп-сигнала. Поэтому напряжение питания микросхемы падает очень быстро.
При последующем нажатии на педаль описанный выше процесс повторяется. Если педаль держат нажатой менее 40 секунд схема не успевает отключить лампы стоп-сигнала, и стоп-сигнал работает как обычно, как бы этой схемы и нет.
Монтаж был выполнен на макетной печатной плате, потому и рисунок печати не разрабатывался. Впрочем, все в ваших силах!
Замену микросхеме К176ИЕ12 найти вряд ли возможно без существенных изменений в схеме.
Диоды КД521А можно заменить любыми аналогами, например, КД522, КД521 с любой буквой, или импортными 1N4148,
Транзистор КТ3102Б - любой КТ3102 или, КТ315. Транзистор КТ815А - любой КТ815, КТ817 или КТ604.
Марюхин Ф.А. Paдиоконструктор №11, стр.31, 2015
-
Зарубежные журналы
-
Радиотехнические журналы
-
Книги


















