Охранная сигнализация на микросхеме CD4023
Охранная сигнализация. Схема
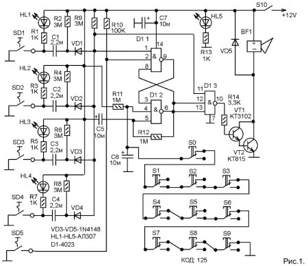
Сигнализация сделана на простой и доступной микросхеме CD4023 (или любой другой ...4023), в которой есть три логических элемента «3И-НЕ». Несмотря на простоту, сигнализация обладает вполне неплохим набором функций, и может поспорить с аналогичными устройствами, собранными на специализированных микросхемах или микроконтроллерах. К тому же, применение простой «жесткой» логики делает и изготовление сигнализации очень простым и доступным, поскольку не требуется никакого программирования или поиска дорогих или редких микросхем.
Сигнализация рассчитана на работу с пятью контактными датчиками, сделанных из концевых переключателей. Один датчик -SD5 специализированный, он устанавливается на входную дверь. Четыре остальных могут быть установлены на окна, ставни, другие двери, люки, лазы и т.д. В закрытом состоянии контакты датчиков разомкнуты, и замыкаются при открывании соответствующей двери, окна, ставни, люка, лаза и т.д. То есть, когда закрыто, шток концевого переключателя нажат, значит, подключать надо его размыкающие контакты.
Алгоритм работы сигнализации следующий. Включение осуществляется выключателем питания. О факте включения индицирует один светодиод. После включения сигнализация примерно 15 секунд не реагирует на датчики. Однако, в течение первых 2-3 секунд после включения питания схема проверяет все датчики кроме основного дверного. Если какой-то из датчиков замкнут (например, окно не закрыли), то раздается звуковой сигнал длительностью 2-3 секунды и загорается светодиод, который показывает на конкретный датчик, находящийся в замкнутом состоянии. Если замкнуто несколько датчиков, соответственно, будут гореть несколько светодиодов.
После устранения неполадки нужно снова включить питание сигнализации. Далее, если все датчики в норме, будет гореть только светодиод, индицирующий включение питания. Через примерно 15 секунд после включения питания сигнализация переходит в режим охраны. Теперь, если любой из датчиков будет замкнут (или несколько из них) включится электронная блок-сирена, которая будет звучать около 15 секунд. Затем, система вернется в режим охраны и будет ожидать срабатывания очередного датчика.
Отключение сигнализации происходит в два этапа. Сначала посредством клавиатуры набирается код, после чего схема блокируется на 15 секунд, в течение которых, можно войти внутрь помещения и отключить сигнализацию выключателем питания. Если же, войти в помещение и не выключить питание сигнализации, то через 15 секунд она войдет в режим охраны, и сработает когда вы откроете дверь или окно, или еще что-то, что находится под охраной, даже если вы внутри помещения.
Для задания и набора кода используется простая электромеханическая цепь из последовательно включенных кнопок-переключателей. Такие кодовые замки неоднократно описывались в этом журнале, и несмотря на такие неудобства, как необходимость одновременного нажатия кнопок кодового числа, и невозможность изменить код без разбора и перепайки, они весьма эффективны, дешевы и
просты, что тоже немаловажно.
Сигнальным устройством служит электронная сирена для автомобильных сигнализаций, - на сегодня это наиболее доступное сигнальное устройство.
Теперь о схеме. Основу схемы составляет трехвходовый RS-триггер на двух элементах микросхемы D1 типа 4023.
Датчики двух типов. Дверной датчик основной двери - SD5, он подключен непосредственно к выводу 2 D1.1. Он не проверяется светодиодом и звуковым сигналом при включении питания, потому что он расположен на основной двери, служащей для выхода из помещения, а проверка датчиков начинается сразу после включения питания, то есть, пока человек, включивший питание, еще находится внутри помещения.
Остальные датчики SD1-SD4 снабжены светодиодами для контроля состояния и RC-цепями, формирующими при замыкании датчика импульс длительностью 2-3 секунды.
Через развязывающие диоды VD1-VD4 они подключены к выводу 1 D1.1.
При включении питания выключателем S10 начинается зарядка конденсатора С6 через резистор R11. При емкости 10 мкФ и сопротивлении 1 М, у меня получилось до единицы около 15 секунд, хотя здесь играет роль и точность емкости конденсатора, и величина утечки, так что результат может быть и другим. Ну так вот, в течение этого времени, пока С6 заряжается через R11, на выводе 4 D1.2 присутствует напряжение низкого логического уровня. Поэтому, RS-триггер D1.1-D1.2 находится в зафиксированном положении, и на выходе D1.2 логическая единица независимо от того, что на входах элемента D1.1. Поэтому, в течение этого времени триггер не реагирует на датчики.
В то же время, если после включения питания окажется что один из датчиков SD1-SD4 замкнут, то, например, если это был SD1, цепь R2-C1 создаст импульс длительностью около 2-3 секунд, который через диод VD1 поступит на вывод 11 D1.3, и на его выходе на 2-3 секунды появится высокий логический уровень. Транзисторный ключ VT1-VT2 откроется на 2-3 секунды, и прозвучит короткий предупредительный звук. А светодиод HL1 будет гореть, показывая, что замкнут именно датчик SD1.
После зарядки С6 схема переходит в режим охраны. Теперь, при срабатывании любого из датчиков RS-триггер D1.1-D1.2 перекидывется в ноль на выходе D1.2. При этом на выходе D1.3 устанавливается высокий логический уровень, и транзисторы VT1-VT2 открываются, звучит сирена BF1. Но, продолжается это только до тех пор, пока конденсатор С5 заряжается через резистор R12, то есть, тоже около 15 секунд. Хотя, это время зависит так же, от фактической емкости конденсатора С5 и величины его тока утечки.
Для первой стадии отключения сигнализации используется клавиатура из кнопок S0-S9 (кнопки понумерованы согласно надписям возле них на наборной панели). Все кнопки переключающие, без фиксации, включены последовательно, но так, чтобы кнопки кодового числа были подключены замыкающими контактами, а все остальные - размыкающими. И эта цепь включена параллельно С6. Цепь замыкается только в том случае, если одновременно нажать только кнопки кодового числа. При этом, С6 разряжается, и схема переходит в то состояние, в котором она бывает после включения питания. То есть, примерно 15 секунд не реагирует на датчик двери SD5.
Монтаж выполнен на макетной печатной плате промышленного производства.
Время задержки после включения питания можно установить подбором R11 или С6. Время звучания сирены - подбором R12 или С5.
К данной системе можно пристроить и сотовый телефон для дистанционной передачи сигнала (Л.1).

На рисунке 2 показано дополнение к схеме для работы с сотовым телефоном. Реле К1 - любое маломощное реле на 12V, его контакты нужно подключить к кнопке проводной гарнитуры сотового телефона, как это сделать подробно описано в Л.1 и Л.2.
Касимов А.Н.
Литература:
1. Лыжин Р. «Занимательные опыты со старым «Самсунгом», ж. Радиоконструктор, №2, 2016, стр. 20-25.
2. Лыжин Р. «GSM-охранная система для дачи», ж. Радиоконструктор, №3, 2016, стр. 20-23.
Радиоконструктор 07-2016
-
Зарубежные журналы
-
Радиотехнические журналы
-
Книги



















