Популярное
Переговорное устройство - домофон из старых компьютерных колонок
Переговорное устройство - схема
Персональный компьютер уже достаточно давно и глубоко проник в нашу повседневную жизнь, став таким же необходимым прибором как телевизор. Многие уже не раз сменили ПК, либо проводили его модернизацию. Среди всего прочего, когда-то купленные недорогие компьютерные «колонки» (активная АС), на каком-то этапе перестали удовлетворять требовниям пользователя или были заменены более дорогими с качеством звука хорошего музыкального центра.
Такая же история случилась и с моими «колонками» Genius SP-E120, - ушли на дальнюю полку, но вот пригодились, когда понадобилось сделать несложный домофон на одного абонента.
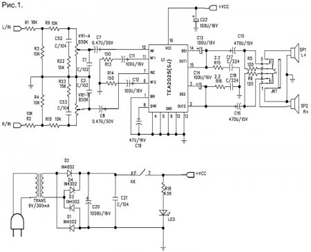
На рисунке 1 показана схема активной акустической системы Genius SP-E120.
Как видно из рисунка, схема вполне соответствует цене данного оборудования. Слабенький УНЧ на микросхеме ТЕА2025, включенной по типовой схеме, пассивный регулятор громкости, и два динамика, один из которых (SP1) в основном блоке, а второй в дополнительном. Там же, в основном блоке располагается и плата с УНЧ, и трансформаторный источник питания. Дополнительный блок почти пустой - там только динамик SP2.
Качество звучания весьма посредственное, но для работы в качестве переговорного устройства - домофона, более чем удовлетворительное.
Идея в том, чтобы основной блок оставить в помещении, а дополнительный вынести наружу. Еще добавить пару электретных микрофонов, и блокирующий переключатель, чтобы исключить возникновение самовозбуждения из-за акустической обратной связи.
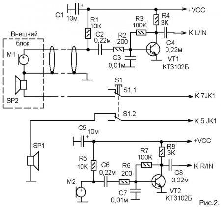
Схема переговорного устройства -домофона показана на рисунке 2.
Внешний блок - это вторая АС (которая пустая), в неё дополнительно нужно установить элек-третный микрофон М1. Соединение с основным блоком посредством кабеля, в котором одна жила экранирована (по которой идет сигнал от микрофона).
S1 - переключатель «прием/пере-дача». Он только один, и расположен только в основном блоке. На схеме он показана в положении «прием», то есть, когда слушаем гостя.
Питание на микрофон М1 поступает через резистор R1. Так как уровня сигнала на выходе электретного микрофона оказалось недостаточно для подачи на вход УНЧ активной АС, здесь есть дополнительный УНЧ на транзисторе VT1.
И так, гость говорит, сигнал от микрофона по кабелю поступает сначала на УНЧ на VT1, а потом на левый канал АС. С выхода левого канала АС через S1.2 усиленный сигнал поступает на динамик SP1, расположенный в основном блоке. И мы слышим гостя.
Чтобы ответить гостю нужно нажать S1. Теперь наш динамик SP1 отключается, но включается динамик SP2, расположенный в внешнем блоке.
Сигнал от микрофона М2 поступает на предварительный УНЧ на VT2 и с его на вход правого канала активной АС. С выхода правого канала АС, через S1.1 усиленный сигнал поступает на динамик SP2, расположенный во внешнем блоке.
Гость слышит, что мы ему говорим.
Никакого вызывного устройства здесь не предусмотрено, так как уже имелся обычный квартирный звонок, и перед началом разговора гость нажимает его кнопку.
Громкость голоса гостя регулируется резистором регулировки громкости левого канала. Громкость звука, который слышит гость, регулируется переменным резистором регулировки громкости правого канала.
Хочу признаться, первоначально планировал сделать дуплексную систему, так как усилитель стереофонический, но, увы, акустическую обратную связь удалось победить только переключателем S1, что превратило систему в симплексную. Но и это тоже не плохо.
Уверен, аналогичное устройство можно сделать из любой недорогой и уже не нужной активной АС для персонального компьютера.
Булычев С.Д.
Источник: Журнал Радиоконструктор №7 2016 стр.21
Похожие новости
Информация
Посетители, находящиеся в группе Гости, не могут оставлять комментарии к данной публикации.
-
Зарубежные журналы
-
Радиотехнические журналы
-
Книги




















