Популярное
Цветомузыкальная установка
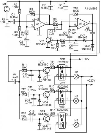
Схема цветомузыкальной установки
На рисунке показана схема простой трехканальной цветомузыкальной установки, которая «подключается» к аппаратуре по акустике, то есть, на входе вместо разъема имеется микрофон, и он воспринимает музыку непосредственно в помещении, где она звучит. А так же, кроме музыки и голоса людей, другие звуки.
Таким образом, эта ЦМУ реагирует не только на музыкальный сигнал, но и на общую звуковую обстановку в помещении. Да и подключение к аппаратуре предельно упрощено, так как практически отсутствует как таковое.
ЦМУ трехканальная, управляет либо тремя разноцветными прожекторами, либо тремя группами разноцветных ламп, установленных за экраном из матового стекла.
Звук воспринимается электретным микрофоном М1. Он подключен к источнику питания согласно полярности. Нагрузкой микрофона служит резистор R1, он же является регулятором чувствительности.
Усилитель НЧ выполнен на микросхеме А1 типа LM385, представляющей собой два операционных усилителя в одном корпусе. Резисторы R2 и R3 создают нулевую точку на прямом входе ОУ А1.1 чтобы он мог работать при питании от однополярного источника питания. Сигнал от микрофона поступает туда же. Коэффициент усиления А1.1 установлен резисторами R5 и R4 и составляет 100.
Второй усилитель с коэффициентом усиления 10 выполнен на А1.2. Этот усилитель охвачен схемой автоматической регулировки усиления, которая служит для уменьшения динамического диапазона и стабилизации уровня сигнала, поступающего на выходные каскады с полосовыми фильтрами.
Сигнал с выхода А1.2 через С6 поступает на детектор на диодах VD1 и VD2. На С5 возникает напряжение, которое тем больше, чем больше сигнал. Это напряжение поступает на базу VT1 и открывает его. В результате вход А1.2 шунтируется конденсатором СЗ, и уровень сигнала, поступающего на вход А1.2 снижается. С выхода А1.2 через разделительный конденсатор С9 сигнал поступает на простые RC-фильтры, разделяющие сигнал на три частотные полосы. Сигнал нижней полосы поступает на транзистор VT2, сигнал средней полосы - на транзистор VT3, а сигнал верхней полосы поступает на транзистор VT4.
В коллекторных цепях транзисторов VT2-VT4 включены светодиоды оптопар VS1-VS3, которые управляют лампами или прожекторами Н1-НЗ, питающимися от сети переменного тока.
Горчук Н.В.
Источник: Журнал Радиоконструктор №7 2016 стр.8
Похожие новости
Информация
Посетители, находящиеся в группе Гости, не могут оставлять комментарии к данной публикации.
-
Зарубежные журналы
-
Радиотехнические журналы
-
Книги



















