Простой металлоискатель своими руками

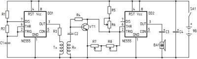
Рис.1. Принципиальная схема металлоискателя
Схема основана на двух микросхемах NE555. Здесь присутствует передающая (Tx) и приемная (Rx) катушки, поэтому схему можно условно разделить на две части. Левая часть представляет собой генератор прямоугольных импульсов. Времязадающие компоненты R1, R2, C1 подобраны так, что частота на выходе составляет около 700 Гц. Это частота слышимого диапазона. Импульсы передаются через токоограничивающий резистор R3.
Обе катушки располагаются в пространстве таким образом, что они совместно образуют некую зону перекрытия и система находится в индукционном балансе. При этом в принимающей катушке нулевое напряжение и правая часть схемы никак не реагирует. Если поблизости появляется металлический предмет, то происходит дисбаланс и появляется звуковой сигнал.
Сигнал от приемной катушки усиливается транзистором VT1 и поступает на вход второй микросхемы. В качестве биполярного транзистора VT1 использован КТ3102ЕМ, его можно заменить на любой аналогичный с большим коэффициентом усиления. С помощью четырех резисторов R5 - R8 образован делитель напряжения. Переменные резисторы служат для настройки металлоискателя. R6 является подстроечным и настраивается после взаимного размещения катушек. А R7 и R8 служат для грубой и точной настройки, их следует установить на корпусе прибора (обеспечьте к ним легкий доступ).
Звуковой сигнал создается благодаря пьезоизлучателю BA1, который можно взять от ненужного мультиметра. Но при тестировании схемы мне понравилось звучание пьезоизлучателя со встроенным генератором. Несмотря на то, что на выходе DD2 формируется импульсный сигнал он не только будет хорошо сигнализировать, но и позволит уловить малейшие изменения звука при обнаружении металлического объекта.
Создание катушек
Для намотки катушек металлоискателя потребуется эмалированный обмоточный провод, диаметром от 0,3 мм. В моем случае использован максимально допустимый диаметр 0,7 мм.
Оптимальный диаметр намотки катушки составляет примерно 15-16 см. Следует подобрать какой нибудь круглый предмет (например ведерко), чтобы вокруг него наматывать катушку. Но можно воспользоваться приспособлением. Для этого на чистую деревянную поверхность нужно забить гвозди по заранее начерченному кругу.
Внутренний диаметр в моем случае 15,5 см. Я намотал 25 полных витков. Количество витков можно и даже нужно делать больше чем у меня, к примеру около 50 витков. Сам обмоточный провод можно взять от ненужных электродвигателей или силовых трансформаторов.
Когда катушка будет намотана, аккуратно достаем ее из приспособления и обматываем бумажным скотчем. В итоге необходимо сделать две абсолютно одинаковые катушки. Далее ножом соскабливаем лак и после очистки эти концы нужно залудить.
Обмотки имеют свойство изгибаться и терять правильную геометрию, поэтому катушки нужно полностью обмотать, например бумажным скотчем. После этого их нужно немного приплюснуть там где они перекрывают друг друга. Часто их делают похожими на букву "D" как показано на рисунке ниже.
В качестве основания для поисковых катушек удобно использовать сэндвич-панель, которая используется для откосов пластиковых окон.
Плата будет находиться на некотором расстоянии от поисковых катушек и не рекомендуется использовать обычные провода. Для соединения катушек с платой я использовал экранированный провод, если не ошибаюсь от микрофона.
Экранированный провод для соединения катушек с платой.
Центральный провод нужно припаять к началу катушки, а другой к минусу питания как показано выше.
Для обеих катушек, естественно, провода будут отдельные, чтобы не было помех.
Расположение и настройка катушек
Настройка системы начинается до приклеивания катушек к основанию.
Подстроечный резистор R6 устанавливаем примерно на 90 кОм, а регулировочные резисторы R7 и R8 ставим в среднее положение. Теперь нужно подвигать катушки. Прибор будет издавать звук в двух положениях. При широком и узком перекрытии. Я советую зафиксировать катушки при их узком перекрытии как показано на рисунке ниже (положение 2). По моим наблюдениям в положении 2 чувствительность лучше и происходит более точное позиционирование.

После этого нужно хорошенько приклеить к основанию. Я это сделал с помощью термоклея. Но если есть желание можно в основании проделать углубления для катушек и залить их эпоксидкой.
После того как клей застыл нужно снова подкорректировать настройки. R7 и R8 мы пока не трогаем, они установлены в среднее положение и резистором R6 нужно добиться такого положения, при котором звуковой излучатель немного потрескивает и так сказать находится в пограничном положении между молчанием и пищанием (на грани срыва). В дальнейшем при использовании металлоискателя потребуется только корректировать положение R7 и R8. Это обусловлено тем, что прибор не идеальный, катушки не экранированы, а также настройки будут портиться при потере напряжения батарейки.
Вариант доработки
По желанию можно произвести дополнительную доработку катушек - экранирование от внешних электромагнитных полей ("щит Фарадея"). Это делается после первоначального покрытия обмоток, который был описан ранее (бумажным скотчем или изолентой). Затем нужно взять длинные полоски алюминиевой фольги и обмотать катушки. Это делается не полностью, а оставляется зазор около 1-2 см в месте вывода проводов. Фольга соединяется с концом катушки и подключается к минусу питания. После этого катушка покрывается изолентой.

Я не стал этого делать, так как боялся потери чувствительности.
Конструкция металлоискателя
После пайки компонентов, с поверхности платы желательно удалить остатки флюса и канифоли, т.к. они могут плохо влиять на работу схемы.
Разместить плату я решил в металлической коробочке, и чтобы не было замыкания с паянными соединениями, дно корпуса было покрыто изолентой. Позже я скорее всего, подберу пластмассовый корпус.
Всегда обращайте внимание на жесткость закрепления кабелей, т.к. будет обидно если в процессе использования что нибудь отпаяется.
Схема будет питаться от батарейки типа "кроны". Схема имеет низкое энергопотребление, но все таки лучше поставить алкалиновую батарейку, она обеспечит работу устройства на несколько "копов".
Рукоятка была сделана из металлопластиковой водопроводной трубы, а ближе к основанию она продолжена пластмассовыми трубками, чтобы катушки не реагировали на саму рукоятку из металлопласта. Конструкция получилась довольно легкая. Укладку экранированных проводов произвел изолентой. Коробочку с платой металлоискателя установил повыше, чтобы регулировочный резистор был под рукой.
А вот еще фото:
Совет
Каждый раз перед использованием металлоискателя, следует переменным резистором добиться быстрого потрескивания излучателя. Чем быстрее треск, тем больше чувствительность.

Первая находка
Эксперимент: монету диаметром 2,5 см я закопал в земле на глубине 25 см. При сканировании, катушки находились на расстоянии 5 см от земли. При этом металлоискатель издавал отчетливый сигнал. Предполагаю, что крупные металлические предметы будут "прозваниваться" глубже.
В любом случае мне требуется определенное время, чтобы привыкнуть к металлоискателю и после некоторых поисков, подвести окончательные результаты его способностей.
К этой статье имеется видеоролик, в котором показан процесс создания металлоискателя и его тест.
| Обозначение | Тип | Номинал | Количество | Примечание | |
| DD1, DD2 | Программируемый таймер и осциллятор | NE555 | 2 | ||
| VT1 | Биполярный транзистор | КТ3102ЕМ | 1 | ||
| R1 | Резистор | 1 кОм | 1 | ||
| R2 | Резистор | 100 кОм | 1 | ||
| R3 | Резистор | 470 - 680 Ом | 1 | ||
| R4 | Резистор |
|
1 | ||
| R5 | Резистор | 10 кОм | 1 | ||
| R6 | Резистор | 100 кОм | 1 | ||
| R7 | Резистор | 100 - 500 кОм | 1 | Грубая настройка | |
| R8 | Резистор | 15 - 20 кОм | 1 | Точная настройка | |
| C1 | Конденсатор | 0.01 мкФ | 1 | ||
| C2 | Конденсатор | 0,0027 мкФ | 1 | ||
| C3 | Электролитический конденсатор | 100 мкФ | 1 | ||
| C4 | Электролитический конденсатор | 100 - 470 мкФ | 1 | ||
| BA1 | Пьезоизлучатель | 1 | |||
| CA1 | Выключатель | 1 | Любой |
По материалам сайта cxem.net Автор: rafo
-
Зарубежные журналы
-
Радиотехнические журналы
-
Книги


























