"Ностальгический" радиоприемник
Схема простого радиоприемника прямого усиления 2-V-2
Каждый радиолюбитель, кому «за 40» начинал со сборки приемника прямого усиления на 4-6 транзисторах. В СССР продавались такие наборы-радиоконструкторы, на сколько я помню, по цене от 6 до 14 рублей. Если есть желание и свободное время, можно вспомнить детство, поработав со схемой, показанной на рисунке. Да, заодно, и сделать «дачную радиоточку», которую не жалко оставить в слабоохраняемом помещении.
Единственное условие, - в вашей местности должна работать хотя бы одна радиовещательная станция в диапазоне длинных или средних волн. Впрочем, если таковых нет, приемник в ночное время сможет принимать достаточно много удаленных и даже «заграничных» радиостанций (нет фактора «забоя» сигналом мощной местной радиостанции).
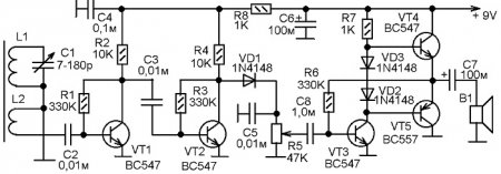
Схема показана на рисунке. Как написали бы в журнале «Радио» 70-х годов, это схема 2-V-2. То есть, два каскада УВЧ, детектор, и два каскада УНЧ.
Сигнал принимается магнитной антенной состоящей из ферритового стержня диаметром 8 мм и длиной чем больше, тем лучше, и двух катушек L1 и L2 на картонных гильзах. Входной контур образует катушка L1 и переменный конденсатор С1. Через катушку связи L2 сигнал поступает на первый каскад УРЧ на транзисторе VT1. Далее - второй каскад на VT2. Детектор выполнен на кремниевом диоде VD1 типа 1N4148. Кремний плохо работает в качестве детектора из-за слишком протяженного линейного участка с малой крутизной ВАХ, однако, здесь диод находится под прямым током через R4 и R5, который компенсирует этот недостаток.
R5 - регулятор громкости. Далее, обычный двухкаскадный УНЧ с двухтактным выходом на VT3-VT5. Динамик В1 -да, практически любой!
Катушка L1 для СВ содержит 90 витков любого намоточного провода диаметром от 0,2 до 0,5 мм. L1 для ДВ - 240 витков шестью секциями внавал, любого намоточного провода от 0,1 до 0,3 мм.
L2 примерно 10% от L1.
О налаживании и заменах деталей ничего писать не буду, не хочу портить Вам удовольствие дойти до всего самому. Намекну только, что базовые резисторы отвечают за режим каскадов по постоянному току.
Если нет мощных местных СВ и ДВ радиостанций, - это и к лучшему, сделайте KB-приемник прямого усиления. L1 и L2 намотайте на каркасе с подстроечным ферритовым сердечником (например, от модуля цветности или ПЧ старого телевизора). L1 - 30 витков, L2 - 10 витков. А через конденсатор на 5-10 пФ подключите к верхней, по схеме, обкладке С1 внешнюю антенну, - длинный провод, протянутый под потолком из угла в угол.
Монтаж - на весу пайкой выводов деталей между собой (или как хотите).
Иванов А.
Источник: Журнал Радиоконструктор №7 2016 стр.7
-
Зарубежные журналы
-
Радиотехнические журналы
-
Книги



















