Популярное
Простейший FM приёмник на одном транзисторе
FM приёмник на S9018

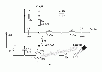
Простейший FM приёмник на одном транзисторе работает в диапазоне принимаемых частот от 88 до 108мГц. Схема приемника очень проста и будет отличным началом для новичка радиолюбителя. Приемник собран на транзиcторе S9018, питание приемника осуществляется при помощи двух батареек типа АА, антенной служит медный провод длиной 20-25 сантиметров, настройка на частоту производится конденсатором переменной емкости выход на активные колонки.
Список деталей необходимых для сборки радиоприемника:
Транзистор S9018 или аналоги
Конденсатор переменной емкости 6-25пФ
2 резистора 5 кОм
1 резистор 3,3 кОм
1 переменный резистор 4,7 кОм
1 конденсатор 100nF
1 конденсатор 22nF
1 конденсатор 3-10nF - Конденсатор С2 подбирать нужно в том случае, если будет писк,
свист при приеме (уменьшить емкость).
Дроссель L2 – цветовая маркировка (К Ч К З)
Характеристики транзистора S9018
Структура n-p-n
Максимально допустимое напряжение коллектор-база 25 В
Максимально допустимое напряжение коллектор-эмиттер 18 В
Максимально допустимый постоянный ток коллектора 0,05 А
Максимально допустимая постоянная рассеиваемая мощность коллектора 0,4 Вт
Статический коэффициент передачи тока биполярного транзистора в схеме с общим эмиттером 28-270
Граничная частота коэффициента передачи тока в схеме с общим эмиттером 600 МГц
Видео по сборке FM- приёмника
Похожие новости
Информация
Посетители, находящиеся в группе Гости, не могут оставлять комментарии к данной публикации.
-
Зарубежные журналы
-
Радиотехнические журналы
-
Книги



















