Популярное
"Радиоточка"-акустическая система для МП-3 плеера

Карманные МП-3 плееры с флэш-памятью очень удобны, они малогабаритны, размер памяти позволяет хранить много аудиофайлов, да и качество звука бывает весьма неплохое. Одна проблема, -работают только на наушники. Если у вас есть две лишних «радиоточки» (абонентских громкоговорителя) из них можно сделать две активные акустические системы для громкоговорящего воспроизведения музыки с МП-3 плеера.
Абонентский громкоговоритель обычно содержит динамик, трансформатор и регулятор громкости.
«Типовая» схема абонентского громкоговорителя показана на рис. 1.

Если такой абонентский громкоговоритель просто подключить к телефонному выходу МП-3 плеера он, конечно, будет звучать, но очень тихо, примерно как если положить перед собой наушники. Для более или менее громкого звучания нужно добавить в схему абонентского громкоговорителя хотя бы простейший усилитель низкой частоты.
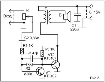
На рисунке 2 приводится схема усилителя низкой частоты на двух транзисторах.
Громкость звучания с таким УНЧ будет примерно как у портативного радиоприемника. А в качестве источника питания можно использовать батарейку на напряжение 9V или любой сетевой источник постоянного тока напряжением от 8 до 15V, например, сетевой блок питания от телеигровой приставки типа «Денди» или «Кенга». Ну, или какой-то другой, может быть блок питания для какой-то компьютерной периферии, или универсальный для питания портативной аппаратуры. Главное - не перепутать полярность подключения!
Как видно по схеме, усилитель НЧ включается между регулятором громкости, который есть в абонентском громкоговорителе и его трансформатором. Усилитель двухкаскадный, на разноструктурных транзисторах с непосредственной связью между каскадами.
Сигнал от одного из стереоканалов телефонного выхода МП-3 плеера поступает на разъем «Вход», который установлен вместо провода, через который абонентский громкоговоритель подключался к радиосети. Через него сигнал поступает на переменный резистор «R» - регулятор громкости абонентского громкоговорителя. Далее через цепь С2 - R1 на первый усилительный каскад на транзисторе VT1. Этот транзистор работает по схеме с общим эмиттером. Второй каскад на транзисторе VT2 - усилитель мощности, он связан с первым непосредственно, и работает по схеме с общим коллектором.
Режим работы усилителя в целом задается сопротивлением резистора R2. При этом конденсатор СЗ подавляет самовозбуждение на высоких частотах и ВЧ помехи от работы АЦП цифрового источника сигнала (МП-3 плеера).
Нагрузкой усилителя является первичная обмотка трансформатора Т, через неё на усилитель поступает питание.
Усилитель собран на печатной плате, показанной на рисунке 3.
Плату можно сделать любым доступным способом. Например, перевести на заготовку из фольгиро-ванного стеклотекстолита точки расположения отверстий, затем насверлить отверстия. После нарисовать печатные дорожки маркером для письма по стеклу. И далее, травить в растворе хлорного железа.
Детали. Конденсатор С1 типа К50-35 или импортный аналог, на напряжение не ниже 10V. Транзисторы КТ3102 и КТ3107 могут быть с любыми буквенными индексами.
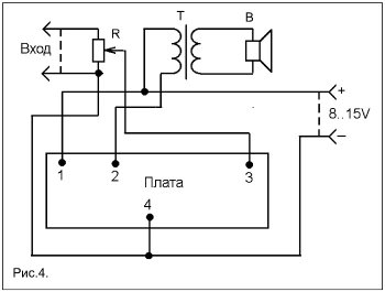
Схема соединения показана на рисунке 4.
Таким образом, получается одноканальная активная акустическая система. На её вход можно подать сигнал с ондного из стереоканалов выхода МП-3 плеера. Чтобы слушать стерео нужно сделать две такие акустические системы, желательно из одинаковых абонентских громкоговорителей.
Сигнал на входы двух АС удобно подавать через провод от неисправных стереонаушников.
Иванов А. Журнал "Радиоконструктор" №12-2015
Похожие новости
Информация
Посетители, находящиеся в группе Гости, не могут оставлять комментарии к данной публикации.
-
Зарубежные журналы
-
Радиотехнические журналы
-
Книги





















