Охранное устройство на базе беспроводного звонка
Для построения беспроводной охранной системы ближнего радиуса действия (несколько десятков метров) можно с успехом использовать беспроводные дверные мелодичные радиозвонки. Такие звонки имеются в широкой продаже и сравнительно доступны. В состав звонка входят базовый блок с радиоприёмником и декодером и выносной кнопочный блок (один или несколько) с кодером и микромощным импульсным передатчиком.
При кратковременном нажатии на кнопку базовый блок воспроизводит мелодичный сигнал. Таким образом, они образуют беспроводной канал передачи, который можно использовать не только по прямому назначению. Благодаря кодированному сигналу такой радиоканал весьма помехоустойчив. Экономичность системы также очень высока: ток, потребляемый базовым блоком, не превышает долей миллиампера, а кнопочный блок потребляет ток только при нажатии на кнопку Более подробно о беспроводных звонках и некоторых конструкциях на их основе было рассказано в журнале "Радио" [1—3].
Проведя несложную доработку кнопочного блока, можно построить беспроводную систему сигнализации, которая обеспечит охрану близко расположенных объектов: транспорта, помещений и др Такая система наиболее подходит для обеспечения временной охраны, которую можно быстро установить и также быстро демонтировать. Для доработки был выбран беспроводной звонок Feron с одним кнопочным блоком. В предлагаемом варианте базовый блок не требует изменений. Незначительной доработке подвергается только кнопочный блок, потребуется также изготовить простое дополнительное охранное устройство, подключаемое к нему.
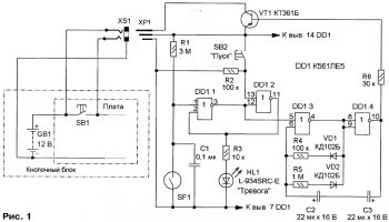
Схема устройства показана на рис. 1.
Здесь SB1 — контакты кнопки; на корпусе кнопочного блока устанавливают гнездо XS1 (от головных стереофонических телефонов) и подключают его в соответствии со схемой. Для размещения гнезда есть место рядом с батарейным отсеком блока (рис. 2). Такая доработка никак не влияет на основные функции блока, поэтому звонок можно использовать одновременно и по прямому назначению.
Остальные элементы входят в состав собственно охранного устройства, которое реагирует на состояние геркона SF1. На элементах DD1.1, DD1.2 собран RS-триггер, на DD1.3, DD1.4 — генератор импульсов, на транзисторе VT1 — электронный выключатель.
После подключения охранного устройства питающее напряжение поступает на него от кнопочного блока. Если гер-кон разомкнут (управляющий магнит удалён), на верхний по схеме вход элемента DD1.1 (вывод 1) поступит высокий уровень, а на выходе будет присутствовать низкий, разрешающий работу импульсного генератора. Он вырабатывает импульсы длительностью около 9 с с периодом следования 10 с. Поэтому на выходе элемента DD1.4 каждые 10 с на 1 с появляется низкий уровень, который открывает транзистор VT1. Таким образом, транзистор VT1 выполняет функцию кнопки SB1 блока.
Питающее напряжение в обход кнопки SB1 поступит на плату кнопочного блока и он передаст радиосигнал. Базовый блок его примет и подаст звуковой сигнал, который в этом случае служит сигналом тревоги. На выходе элемента DD1.2 присутствует высокий уровень, поэтому светодиод HL1 дополнительно просигнализирует о том, что подаётся сигнал тревоги.
Для активизации режима охраны устройство размещают в непосредственной близости от магнита, под действием которого контакты геркона замыкаются. При нажатии на кнопку SB2 "Пуск" высокий уровень поступит на верхний по схеме вход элемента DD1.2 (вывод 13) и RS-триггер переключится в другое устойчивое состояние — с высоким уровнем на выходе элемента DD1.1. Этот уровень запретит работу генератора, светодиод HL1 погаснет. В таком дежурном состоянии устройство находится до тех пор, пока магнит расположен рядом с герконом.
Если магнит удалить, контакты геркона SF1 разомкнутся, высокий уровень поступит на верхний по схеме вход элемента DD1.1 и RS-триггер переключится в другое устойчивое состояние — передатчик кнопочного блока периодически станет посылать тревожный сигнал. Если теперь геркон SF1 замкнуть, состояние RS-триггера не изменится, сигнал тревоги будет передаваться по-прежнему. Для приведения устройства в исходное состояние необходимо снова нажать на кнопку "Пуск".
В конструкции применены постоянные резисторы Р1-4, МЛТ, С2-23, оксидные конденсаторы — импортные, С1 — К10-17. Транзистор КТ361Б можно заменить любым из серий КТ361, КТ3107. Светодиод — любого цвета свечения повышенной яркости с диаметром корпуса 3 мм Геркон может быть любым, контакты которого замыкаются при приближении магнита; автор применил геркон МКА10501 от реле РЭВ18А. Вилка ХР1 — диаметром 3,5 мм от головного стереофонического телефона, розетка XS1 — гнездовая часть.
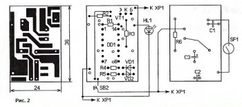
Печатная плата охранного устройства
Большинство деталей сторожа монтируют на двух сторонах печатной платы из односторонне фольгированного стеклотекстолита толщиной 1 мм. Чертёж платы представлен на рис. 2.
Она установлена в пластмассовый корпус размерами 44x26x17 мм от аккумуляторной батареи типоразмера 6F22. На корпусе следует отметить место, где расположен геркон, чтобы правильно сориентировать устройство по отношению к магниту.
Следует отметить, что вместо геркона можно применить проводную линию, работающую на обрыв, или обычную пару контактов на размыкание. Если звонок укомплектован двумя кнопочными блоками и при нажатии на кнопки воспроизводятся разные мелодии, то одну из них лучше применить по прямому назначению, а другую — для охранного устройства.
И. НЕЧАЕВ, г. Москва
ЛИТЕРАТУРА
1. Нечаев И. Сигнализатор протечки на базе радиозвонка. — Радио, 2011, № 3, с. 53, 54
2. Нечаев И. Дистанционный выключатель питания. — Радио, 2011, № 7, с. 42,43
3. Нечаев И. Охранное устройство на базе радиозвонка. — Радио, 2007, № 9, с. 59, 60
-
Зарубежные журналы
-
Радиотехнические журналы
-
Книги




















