Популярное
Электронная канарейка
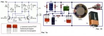
Предлагаю собрать устройство на двух транзисторах структуры р-п-р, которое будет имитировать пение канарейки (Рис.1а). Имитатор трелей канарейки представляет собой генератор, составленный по схеме, которую называют в технике мультивибратором. Его отличительная особенность в том, что каскады на транзисторах соединены симметрично - коллектор каждого транзистора подключен через конденсатор к базе другого. Тем не менее емкость конденсаторов неодинакова (сравните: 47 мкФ и 5100 пкФ), поэтому мультивибратор называют несимметричным. Кроме того, между базами транзисторов установлен круг связи из конденсатора С1 и резистора R2. Элементы мультивибратора подобраны так, что он генерирует сигналы, которые, поступая на громкоговоритель (другое название динамическая головка) SPK1, превращаются им в звуковые колебания, похожие на трели канарейки.
Другими словами мультивибраторами называют электронные устройства, генерирующие электрические колебания, близкие по форме к прямоугольной. Спектр колебаний, генерируемых мультивибратором, содержит множество гармоник - тоже электрических колебаний, но кратных колебаниям основной частоты, что и отражено в его названии: "мульти - много", "вибро - колеблю".
Для создания этого устройства на потребуются транзисторы КТ361 с любой буквой, но они должны быть с одинаковыми или по возможности близкими коэффициентами передачи тока - не меньшими 60. Что это значит? Каждый транзистор имеет свой коеффициент передачи тока, для некоторых устройств он должен быть большим, для более простых это имеет большое значения. Коеффициент передачи тока можно измерить цифровым тестером, но если такого нет под рукой, то что делать... ставьте транзисторы наугад. Электролитические конденсаторы С1 и С2 должны быть расчитаны на напряжения не ниже 16 вольт. Емкостью конденсатора СЗ может колебаться в пределах 4700-5600 пКф.
Динамическая головка подойдет любая, малогабаритная. Выключатель питания S1 - любого типа (можно обойтись и без него), источник питания VI - батарея типа "Крона".
Можно использовать картон в качестве платы. Пробиваете шилом отверстия под детали в картоне, а потом соединяете их проводами. В таком случае устройство можно уберечь от случайных замыканий.
Настало время подвергнуть испытанию самоделку. Перед этим внимательно проверьте монтаж и убедитесь в правильности всех соединений и надежности пайки. Потом подайте выключателем питание. Звуки в громкоговорителе должны звучать через 1-2 сек. после включения устройства. Сначала будет слышно клацанье, которое имитирует трель канарейки, а потом настанет пауза, после которой трели возобновятся. Так будет длиться до тех пор, пока включено питание.
Возможно, вы пожелаете изменить звучание электронной "канарейки". Для этого надо знать влияние параметров тех или других деталей на трели, которые имитируются. Например, тональность трели зависит от конденсатора СЗ - с уменьшением его емкости звуки становятся более резкими, увеличение же емкости конденсатора смягчает звуки. Количество звуков трели (иначе говоря, частоту их появления) определяет конденсатор С1. Если уменьшить его емкость, частота звуков-клацаний (а значит и количество их) возрастет. Влияет на это и резистор R2, но основное его назначение - прекращать трель после определенного количества звуков, причем от сопротивления этого резистора зависит продолжительность последнего звука трели - она увеличивается с повышением сопротивления резистора.
Однако изменять сопротивление резистора в больших границах опасно, так как это может привести к нарушению нормальной работы устройства. Так, при чрезмерном увеличении сопротивления резистора может настать момент, когда последний звук трели начнет беспрерывно повторяться и услышать новую трель удастся только после кратковременного выключения питания. Уменьшение же сопротивления резистора вообще приведет к прекращению трелей. А когда случайно выйдет из строя (при обрыве проводов, например) резистор R2 или конденсатор С1, в громкоговорителе будет слышен постоянный негромкий свист. Конденсатор С2 определяет продолжительность каждой трели и паузы между ними - с увеличением емкости конденсатора они также увеличиваются.
Наше устройство может иметь самое разное применение. Не плохо оно будет использоваться в качестве дверного звонка. Вам потребуется поменять выключать S1 на кнопку.
Похожие новости
Информация
Посетители, находящиеся в группе Гости, не могут оставлять комментарии к данной публикации.
-
Зарубежные журналы
-
Радиотехнические журналы
-
Книги




















