Популярное
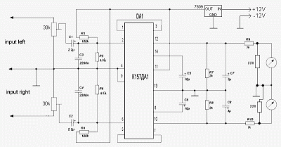
Схема стрелочного индикатора уровня сигнала на микросхеме К157ДА1

Микросхема К157ДА1 - двухканальный двухполупериодный выпрямитель среднего значения сигналов предназначен для управления приборами индикации средних уровней записываемого сигнала в стереофонических магнитофонах. Каждый канал ИС содержит буферный усилитель и преобразователь двухполярного сигнала в однополярный.
Электрические параметры К157ДА1
Основные электрические параметры микросхемы К157ДА1
Номинальное напряжение питания, В ±15
Коэффициент усиления по напряжению 7...10
Выходное напряжение, В, не менее 9
Выходное напряжение покоя, мВ, не более 50
Входной ток каждого канала, нА, не более 200
Потребляемый ток в отсутствие сигнала (по двум каналам), мА, не более : 1,6
Выходной ток каждого канала, мА, не менее 2,5...6
Предельно допустимые режимы эксплуатации
Диапазон питающих напряжений.±3. ±20
Верхняя граничная частота, кГц, не менее 100
Рассеиваемая мощность (в диапазоне температур - 25 + 25 ±С), мВт, не более 500
Диапазон рабочих температур, °С , - 25 + 70
Микросхемы:
К157ДА1 (Аналогов нет)
LM7809 Аналог КР142ЕН8А
Конденсаторы:
0.0022u (222) -2 Шт
0.1u (104) -1 Шт
2.2u/50V -2 Шт
3.3u/50V -2 Шт
10u/25V -2 Шт
47u/16V -1 Шт
Резисторы:
330 -2 Шт
1k -2 Шт
3k3 -2 Шт
22k -2 Шт
100k -2 Шт
Подстроечный резисторы:
30k -2 Шт
Нажать для увеличения

Внешний вид платы стрелочного индикатора на К157ДА1
Скачать с сервера печатную плату в формате Lay
Похожие новости
Информация
Посетители, находящиеся в группе Гости, не могут оставлять комментарии к данной публикации.
-
Зарубежные журналы
-
Радиотехнические журналы
-
Книги




















