Популярное
Активная АС с питанием от USB - порта
Активная АС
Если акустическая система для персонального компьютера нужна только для воспроизведения каких-то служебных звуков, сопровождающих работу программ, или для «Скайпа», то совсем нет никакой необходимости в дорогой и качественной акустике.
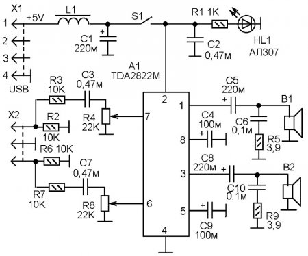
Здесь приводится схема простой активной АС для ПК или ноутбука, которая питается от напряжением 5V от USB порта. Мощность на выходе 2x0,5W.
Схема построена на основе микросхемы TDA2822M. Эта микросхема предназначена для использования в качестве двухканального стерефонического УМЗЧ в портативной аппаратуре. Микросхема может питаться очень небольшим напряжением, начиная с 1,8V. Номинальным, по паспортным данным, является напряжение 3V или 5V.
Питание поступает через Х1, это обычный кабель с USB-вилкой. Дроссель L1 намотан на ферритовом кольце диаметром 12 мм, проводом ПЭВ 0,43 до заполнения кольца. Дроссель нужен для того, чтобы не пустить в схему УНЧ какие-либо импульсные помехи, которые могут быть в схеме персонального компьютера.
S1 - выключатель питания. HL1 - индикаторный светодиод, индицирующий включенное состояние.
Входной сигнал поступает через Х2, это обычный аудиокабель со штекером диаметром 3,5 мм.
Сигналы стереоканалов поступают на пассивные регуляторы громкости R4 и R8. Далее на микросхему А1 типа TDA2822M. Данная микросхема отличается от TDA2822 тем, что у неё 8-выводный корпус. Если использовать TDA2822, то распиновка по выводами такая: 7 =1, 6=16, 4=4, 5=14, 3=11, 8=3, 1=6, 2=8.
Динамики сопротивлением 6 Ом, китайские, для портативной аппаратуры.
Корпусом служит кубический бокс для хранения CD и DVD дисков. Динамики расположена по боковым граням, а резисторы R4 и R8, и светодиод НИ выведены на переднюю грань куба.
Каргин В.
Источник: Журнал Радиоконструктор №7 2016 стр.13
Похожие новости
Информация
Посетители, находящиеся в группе Гости, не могут оставлять комментарии к данной публикации.
-
Зарубежные журналы
-
Радиотехнические журналы
-
Книги



















