Популярное
Трехполосный активный регулятор тембра
Доступные на рынке недорогие микросхемы аналоговых предусилителей с регуляторами тембра или эквалайзерами обычно предназначены для носимой аппаратуры и оказываются на класс ниже стационарного усилителя мощности, даже выполненного на интегральных микросхемах УМЗЧ.
Более качественные специализированные микросхемы предусилителя-эквалайзера в продаже бывают редко. Использование же предусилителей с цифровым управлением затруднено необходимостью применения схемы управления, выполненной на специализированном или программируемом микроконтроллере.
Поэтому, выбирая схему предусилителя с регулятором тембра, есть смысл забыть о специализированных микросхемах и сделать предусилитель на обычных операционных усилителях.
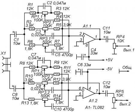
На рисунке показана схема несложного активного трехполосного регулятора тембра с раздельной регулировкой громкости в каждом канале. Усилитель выполнен на одной микросхеме TL082, в которой содержится два операционных усилителя с общей цепью питания.
Входной сигнал от предварительного усилителя, или от источника сигнала, поступает на разъем Х1.
Далее следуют активные регуляторы тембра на операционных усилителях А1.1 и А1.2.
Сдвоенный переменный резистор RP1 служит для регулировки тембра по НЧ, сдвоенный переменный резистор RP2 регулирует тембр по средним частотам (СЧ). А сдвоенный переменный резистор RP3 регулирует тембр по ВЧ. Резисторы RP4 и RP5 - раздельные регуляторы громкости.
Переменные резисторы RP1-RP3 сдвоенные импортные, такие как применяются в аналоговой автомобильной аудиотехнике. Практически, можно использовать любые сдвоенные переменные резисторы, номинальные сопротивления которых не отличаются от указанных на схеме более чем на 30%.
Переменные резисторы RP4 и RP5 -одинарные, с логарифмическим законом изменения сопротивления, такие как применяются в аналоговой аудиотехнике. Практически, можно использовать любые одинарные переменные резисторы, номинальные сопротивления которых лежат в пределах от 10 до 50 кОм. При этом, нужно учесть что RP4 и RP5 должны быть абсолютно одинаковыми.
ОУ TL082 можно заменить другим сдвоенным или сделать схему на двух одинарных ОУ.
Горчук Н.В.
Похожие новости
Информация
Посетители, находящиеся в группе Гости, не могут оставлять комментарии к данной публикации.
-
Зарубежные журналы
-
Радиотехнические журналы
-
Книги



















