Популярное
Несколько схем для аудиотехники
Фильтр НЧ для сабвуфера
Низкочастотная акустическая система обычно громоздка и дорога, а принимая во внимание то, что слух человека не может распознать стерео на низких частотах, понятно что и нет никакого смысла в двух низкочастотных АС - по одной для каждого стереоканала. Особенно если помещение где будет работать стереосистема не очень большого размера.
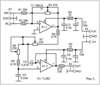
В таком случае, нужно просуммировать сигналы стереоканалов, а потом из полученного сигнала выделить низкочастотный. На рисунке 1 показана схема активного фильтра, выполненного на двух операционных усилителях микросхемы TL062.
Сигналы стереоканалов поступают на разъем Х1. Резисторы R1 и R2 совместно с инверсным входом ОУ А1.1 создают микшер, формирующий из стереосигнала общий моносигнал, ОУ А1.1 обеспечивает необходимое усиление (или ослабление) входного сигнала. Уровень сигнала регулируется переменным резистором R3, входящим в состав цепи ООС А1.1. С выхода А1.1 сигнал поступает на ФНЧ на А1.2. Частоту можно регулировать сдвоенным переменным резистором, состоящим из R7 и R8.
Сигнал НЧ на низкочастотный УНЧ или активную низкочастотную АС поступает через разъем Х2.
Питание - двуполярное, поступает через разъем Х3, возможно от ±5V до ±15V, Схему можно собрать на любых двух операционных усилителях общего назначения.
Микшер для работы с тремя микрофонами.
Если нужно сигналы от трех отдельных источников, например, от микрофонов подать на один вход записывающего или воспроизводящего аудиоустройства, нужен микшер, с помощью которого можно объединить аудиосигналы от трех источников в один, и отрегулировать их соотношение по уровням так, как это требуется.
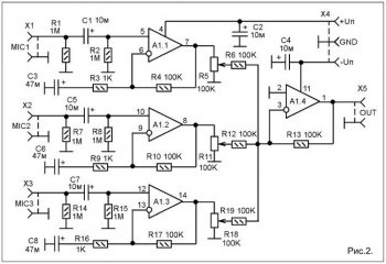
На рисунке 2 показан микшер, сделанный на микросхеме типа LM348, в которой есть четыре операционных усилителя.
Сигналы от микрофонов подаются, соответственно, на разъемы Х1, Х2 и Х3. Далее, на микрофонные предварительные усилители на операционных усилителях А1.1, А 1.2 и А1.3. Коэффициент усиления каждого ОУ зависит от параметров его цепи ООС. Это позволяет в широких пределах регулировать коэффициент усиления изменением сопротивлений резисторов R4, R10 и R17, соответственно. Поэтому, если в качестве одного или нескольких из источников сигнала будет использоваться не микрофон, а устройство с более высоким уровнем выходного напряжения ЗЧ, можно будет коэффициент усиления соответствующего ОУ установить подбором сопротивления соответствующего резистора. Причем, диапазон установки коэффициента усиления очень большой, - от сотен и тысяч до единицы.
Усиленные сигналы от трех источников поступают на переменные резисторы R5, R11, R19, с помощью которых можно оперативно регулировать соотношение сигналов в общем сигнале, вплоть до полного подавления сигнала от одного или нескольких источников.
Собственно микшер выполнен на ОУ А1.4. Сигналы на его инверсный вход поступают от переменных резисторов через резисторы R6, R12, R19.
Сигнал НЧ на внешнее записывающее или усилительное устройство поступает через разъем Х5.
Питание - двуполярное, поступает через разъем Х4, возможно от +5V до +15V.
Схему можно собрать на любых четырех операционных усилителях общего назначения.
Предварительный усилитель с темброблоком.
Многие радиолюбители сроят УМЗЧ на основе микросхем-интегральных УМЗЧ, обычно предназначенных для автомобильной аудиотехники. Главное достоинство их в том, что вполне качественный УМЗЧ получается в кратчайший срок и с минимальными трудовыми затратами. Недостаток только в том, что УНЧ получается не полный, без предусилителя с регулировками громкости и тембра.
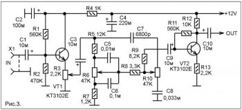
На рисунке 3 приведена схема простого предусилителя с регулятором громкости и тембра, построенного на самой распространенной элементной базе - транзисторах типа КТ3102Е, У усилителя достаточно большое входное сопротивление, чтобы он мог работать практически с любым источником сигнала, от звуковой карты ПК и цифрового плеера, до архаичного проигрывателя виниловых дисков с пьезоэлектрической головкой звукоснимателя.
Каскад на транзисторе VT1 построен по схеме эмиттерного повторителя и служит, в основном, для повышения входного сопротивления, и снижения влияния параметров выхода источника сигнала на регулировку тембра.
Регулятор громкости - переменный резистор R3, одновременно является и нагрузкой эмиттерного повторителя на транзисторе VT1.
Далее - пассивный мостовой регулятор тембра по низким и высоким частотам, выполненный на переменных резисторах
R6 (низкие частоты) и R10 (высокие частоты). Диапазон регулировки 12dB.
Каскад на транзисторе VT2 служит для компенсации потерь уровня сигнала в пассивном регуляторе тембра. Коэффициент усиления каскада на VT2 во многом зависит от величины ООС, конкретно сопротивления резистора R13 (чем меньше, тем больше коэффициент усиления). Режим по постоянному току выставляется резистором R11 для каскада на VT2 и R1 для каскада на VT1.
Стереофонический вариант должен состоять из двух таких усилителей. Резисторы R6 и R10 должны быть сдвоенными, что бы регулировать тембр одновременно в обоих каналах. Регуляторы громкости можно сделать раздельными для каждого канала.
Напряжение питания 12V, однополярное, соответствует номинальному напряжению питания большинства микросхем -интегральным УМЗЧ, рассчитанных на работу в автомобильной технике.
Радиоадаптер
Вся стационарная аудиоаппаратура обязательно имеет разъемы линейного выхода и линейного входа. На линейный вход можно подать сигнал от внешнего источника, что бы использовать основной аппарат как усилитель с акустическими системами или для записи, В большинстве же портативной аппаратуры линейного входа просто нет. Единственными «средствами связи с внешним миром» являются микрофон и встроенный радиоприемник. Один мой знакомый пытался переписать сигнал с МП-3-флэш плеера на магнитную кассету одевая наушники на микрофонную «дырочку» старой портативной CD-магнитолы. Получилось ужасно. Хотя, можно было и воспользоваться встроенным FM-приемником, но для этого необходим хотя бы простейший адаптер.
Для качественной передачи стереосигнала можно использовать покупной FM-модулятор, предназначенной для беспроводного подключения к автомагнитоле внешнего источника аудиосигнала. В нем есть стереомодулятор, хороший передатчик с синтезатором частоты и, часто, встроенный МП-3 плеер с внешней флешкой или картой памяти. Ну а в простейшем случае можно сделать примитивный однотранзисторный маломощный передатчик, сигнал которого приемник сможет принять при близком к его антенне расположении передатчика.
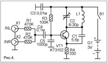
Схема адаптера показана на рисунке 4.
Схема представляет собой каскад генератора ВЧ на транзисторе VT1, работающего по ВЧ по схеме с общей базой, в базовую цепь которого подается модулирующий НЧ-сигнал.
Сигнал звуковой частоты от внешнего источника поступает на базу VT1 через конденсатор С4 и два резистора R1 и R2, служащими микшером стереоканалов. Так как схема очень простая и в ней нет никаких узлов, формирующих комплексный стереосигнал, на вход приемника поступит сигнал в монофоническом виде.
НЧ напряжение, поступая на базу транзистора VT1, изменяет не только его рабочую точку, но и емкость перехода. В результате получается смешанная амплитудно-частотная модуляция. Амплитудная модуляция эффективно подавляется в приемном тракте радиоприемника, а частотная детектируется его частотным детектором.
Частота ВЧ, на которой происходит трансляция, устанавливается контуром L1-C2. Фактически, антенны нет, - адаптер располагается в непосредственной близости от антенны приемника, и сигнал на неё поступает непосредственно с контурной катушки.
Контурная катушка L1 - бескаркасная, её внутренний диаметр 10-12 мм, намотана проводом ПЭВ 1,06, всего 10 витков. Настраивать контур можно как подстроечным конденсатором, так и сжатием -растягиванием витков катушки.
Питание - два элемента по 1.5V (3V).
Индикатор уровня.
Для правильного установления стереобаланса и недопущения перегрузки УНЧ и акустических систем желательно чтобы в составе УНЧ был индикатор уровня сигнала, поступающего на вход УНЧ.
С практической точки зрения, для самостоятельного изготовления, лучше всего индикатор на основе светодиодной шкалы, он и механически значительно прочнее стрелочного и проще и дешевле шкального мнемометрического.
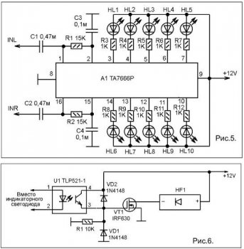
На рисунке 5 показана схема индикатора на оба стереоканала. Он выполнен на основе микросхемы ТА7666Р.
Внутри ИМС ТА7666Р два усилителя с детекторами на выходах и по две линейки компараторов, по пять компараторов для каждого канала.
Коэффициент усиления каждого из усилителей можно устанавливать индивидуально подбором сопротивления резисторов R1 и R2. При указанной на схеме величине первая ступень светодиодов (НL1 и HL6) загорается при уровнях на входах 48 mV, вторая ступень (HL2, HL7) при 86 mV, третья ступень (HL3, HL8) при 152 mV, четвертая ступень (HL4, HL9) при 215 mV, пятая (HL5, HL10) при 304 mV. Способ отображения индикации -«Ьаг», то есть «столбик термометра», иначе говоря, чем больше сигнал, тем длиннее линейка из светящихся светодиодов.
Изменить чувствительность всегда можно подбором сопротивпений резисторов R1 и R2.
На основе этой микросхемы можно сделать своеобразное свето-динамическое устройство, например, составленное из концентрических кругов ламп накаливания или светодиодных лам, например применяемых в автомобильной оптике. В этом случае потребуется дополнительные мощные выходные каскады.
На рисунке 6 показана схема выходного каскада для работы на автомобильные светодиодные лампы. Используется оптопара с фототранзистором U1, её светодиод подключается вместо индикаторного светодиода.
HF1 - это автомобильная светодиодная лампа. Она мощная и для её коммутации используется мощный ключевой полевой транзистор VT1.
Гринев В.А.
Журнал Радиоконструктор 06-2015
Похожие новости
Информация
Посетители, находящиеся в группе Гости, не могут оставлять комментарии к данной публикации.
-
Зарубежные журналы
-
Радиотехнические журналы
-
Книги























