Популярное
Высококачественный усилитель на микросхеме STK4048II
Усилитель на микросхеме STK4048II

Усилитель на микросхеме STK4048II это более дешевый аналог микросхемы от SANYO — STK4048V.
STK4048II — микросхема на который можно собрать даже начинающему радиолюбителю профессиональный высококачественный усилитель не уступающий промышленным транзисторным усилителям высокого качества.
Однажды для “раскачки” громкоговорителя сопротивлением 8 Ом потребовался усилитель мощностью около 100 Вт. После изучения справочников выбор пал на микросхему STK4048II. Я радиолюбитель любопытный и не люблю повторяться, а тут — новая для меня серия микросхем. STK и ругают за отсутствие защит, и хвалят за “неплохой звук”. Справочные данные оказались довольно скудноваты, да и ошибки в схемах встречаются. Чтобы “не было мучительно больно” за сгоревшую микросхему и зря потраченные деньги, советую воспользоваться моими рекомендациями.
Римская цифра “II” в обозначении отражает коэффициент гармоник, в данном случае — 0,4%. У микросхем с цифрой “XI” коэффициент гармоник — 0,007% в полосе частот 20 Гц...50 кГц. Выходная мощность на нагрузке 8 Ом — 120 Вт. На нагрузке 4 Ом я микросхему не проверял, но, по отзывам из Интернета, получается 60 Вт, и она сильно греется. Питание ИМС — двухполярное, от ±55 до ±75 В. Если взглянуть на структуру микросхемы (рис.1), то, с учетом наружной “обвязки” деталями, увидим классический УМЗЧ 80-90-х годов.

рис.1 Структура микросхемы STK4048II
Теперь о характерных ошибках применения STK:
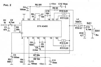
1. Коэффициент усиления исходной схемы — 100. Это очень много, и есть вероятность самовозбуждения. Так у меня и получилось, но я был к этому готов и уменьшил сопротивление R7 с 68 кОм до 20 кОм (рис.2). Усилитель тут же перестал возбуждаться. Некоторые радиолюбители рекомендуют снизить сопротивление R7 вообще до 13 кОм.
Рис. 2
Схема усилителя на микросхеме STK4048II
Схема усилителя на микросхеме STK4048II
2. В исходной схеме используются 5-ваттные проволочные резисторы R10...R13 сопротивленйем 0,22 Ом. Такие резисторы обладают большой индуктивностью, и последствия этого для “звука” непредсказуемы. Тем более, что мощность этих резисторов явно завышена. Здесь вполне подойдут 2-ваттные металлопленочные.
Как показывает мой опыт, чем меньше индуктивностей в звуковом тракте, тем лучше звук! Исключение составляет только LR-фильтр L1-R14 на выходе усилителя, необходимый для компенсации реактивности нагрузки. Катушка L1 намотана на оправке Ф10 мм и содержит 18 витков в один слой. Диаметр провода — 0,8 мм. Внутри катушки расположен резистор R14. Все конденсаторы в схеме УМЗЧ и в блоке питания — с рабочим напряжением 100 В.
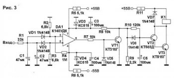
В усилитель дополнительно введена схема защиты от постоянного напряжения на выходе усилителя и задержка подключения акустической системы (рис.З).
Рис. 3
Схема защиты от постоянного напряжения на выходе усилителя на микросхеме STK4048II
Схема защиты от постоянного напряжения на выходе усилителя на микросхеме STK4048II
Литература
УМЗЧ Антона Космела. — Радиохобби, 1999, №4, С. 10
С,МАСЛЕННИКОВ г.Темиртау
Похожие новости
Информация
Посетители, находящиеся в группе Гости, не могут оставлять комментарии к данной публикации.
-
Зарубежные журналы
-
Радиотехнические журналы
-
Книги




















