Популярное
Простой усилитель низкой частоты на микросхеме (LM377,LM378,LM379)
Усилитель на LM377,LM378,LM379

Иногда требуется достаточно качественный, но несложный УНЧ не большой мощности, например, чтобы слушать МР-3 плеер без наушников или усилить аудиосигнал от ноутбука. Конечно для этих целей можно воспользоваться активными компьютерными акустическими системами, но можно сделать УНЧ и самостоятельно. Либо использовать эту схему для ремонта активных АС (путем замены всего УНЧ) или чтобы сделать активные АС из пассивных, например, из двух однопрограммных трансляционных громкоговорителей.
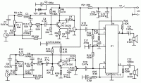
Схема состоит из предварительного УНЧ на транзисторах VT1 и VT2 и УМЗЧ на микросхеме А1. Предварительный каскад представляет собой активный регулятор тембра по НЧ и ВЧ. Регулировка - при помощи сдвоенных переменных резисторов R1 и R10, соответственно. Регулировка громкости раздельная в каждом канале, при помощи двух переменных резисторов R11 и R20.
Питается предварительный каскад через параметрический стабилизатор на стабилитроне VD1. Его задача в ограничении напряжения питания, так как данный УНЧ функционирует в достаточно широком разбросе питающего напряжения.
Нажать для увеличения
УМЗЧ на микросхеме А1, которая может быть LM377, LM378 или LM379. Соответственно различается максимальное напряжение питания и выходная мощность. Минимальное напряжение питания во всех случаях 10V. При этом выходная мощность около 0.8-1W на канал. При использовании микросхемы LM377 максимальное напряжение питания может быть 18V, а выходная мощность до 2W на канал. С микросхемой LM378 напряжение питания можно поднять до 24V, а мощность при этом составит 3W на канал. А с микросхемой LM379 напряжение питания может быть до 28V, а мощность до 4W на канал. Все это при условии нагрузки сопротивлением 8 Оm.
В качестве источника питания можно использовать сетевые адаптеры для принтеров, сканеров и другой периферии.
Электролитические конденсаторы выбирайте на напряжение не ниже напряжения питания.
Попцов Г.
Похожие новости
Информация
Посетители, находящиеся в группе Гости, не могут оставлять комментарии к данной публикации.
-
Зарубежные журналы
-
Радиотехнические журналы
-
Книги


















